© Borgmann Aquaponik & Hydroponik
Alle Rechte Vorbehalten
https://borgmann-aquaponik-hydroponik.ch

Viel Erfolg wünschen wir Ihnen!

Ob die entkoppelte Aquaponik (DAPS: Decoupled Aquaponics System) einen generellen Vorteil gegenüber herkömmlichen Kreislauf-Aquaponik-Systemen hat, wird im Internet und in der akademischen Welt viel diskutiert.

Dies herauszufinden, war unser Ziel in den letzten Jahren und führte zu der Veröffentlichung „Navigation zu entkoppelten Aquaponiksystemen: Ein systemdynamischer Designansatz". Dem KISS-Prinzip (Keep it simple, stupid!) folgend, werde ich die Hauptpunkte der Publikation kurz skizzieren und ein wenig in nicht-wissenschaftlichem Jargon diskutieren.

Begriffserklärungen
DAPS Decoupled Aquaponics System (Entkoppeltes Aquaponiksystem)
HP Hydroponik
RAS Rezirkulierendes Aquakultur System
Abstrakt

Das klassische Arbeitsprinzip der Aquaponik besteht darin, eine hydroponische Pflanzenkultureinheit mit nährstoffreichem Aquakulturwasser zu versorgen, das wiederum das Wasser reinigt, das in die Aquakulturtanks zurückgeführt wird. Ein bekannter Nachteil besteht darin, dass ein Kompromiss weg von optimalen Wachstumsbedingungen für Pflanzen und Fische erreicht werden muss, um sowohl Feldfrüchte als auch Fische unter den gleichen Umweltbedingungen zu produzieren.

Das Ziel dieser Studie war die Entwicklung eines theoretischen Konzepts eines entkoppelten Aquaponiksystems (DAPS) und die Vorhersage von Wasser-, Nährstoff- (N und P), Fisch-, Schlamm- und Pflanzenwerten.

Flow RAS DAPS

Flussdiagramm eines entkoppelten Aquaponiksystems

Dies wurde durch die Entwicklung eines dynamischen aquaponischen Systemmodells unter Verwendung von Eingaben aus Daten aus der Literatur angegangen, die die Bereiche Aquakultur, Hydroponik und Schlammbehandlung abdecken. Die Ergebnisse des Modells zeigten die Abhängigkeit der Aquakulturwasserqualität von der hydroponischen Evapotranspirationsrate.

Dieses Ergebnis lässt sich dadurch erklären, dass DAPS auf Einwegflüssen basiert. Diese Einwegströmungen führen zu Ansammlungen von remineralisierten Nährstoffen in der hydroponischen Komponente, die optimale Bedingungen für die Pflanzen gewährleisten. Die Studie schlägt auch vor, die Anbaufläche basierend auf der P-Verfügbarkeit in der hydroponischen Komponente zu bemessen, da P eine erschöpfbare Ressource ist und als einer der wichtigsten einschränkenden Faktoren für das Pflanzenwachstum identifiziert wurde.

Entkoppelte Aquaponik

Obwohl viele Aquaponik-Systeme als Kreislauf konstruiert und betrieben werden, erweitern kommerzielle Erzeuger und Forscher dieses anfängliche Aquaponik-Systemdesign hin zu einer unabhängigen Kontrolle über jede Systemeinheit (d.h. RAS, Hydroponik und Nährstoffrückgewinnung durch Schlammremineralisierung: Rezirkulierten AquakulturSysteme).

Als entkoppelte Aquaponiksysteme (DAPS) werden Systeme bezeichnet, bei denen Fische, Pflanzen und ggf. Remineralisierung als separate Funktionseinheiten integriert sind, die aus einzelnen Wasserkreisläufen bestehen, die unabhängig voneinander gesteuert werden können. Der Unterschied zwischen den Konzepten von One-Loop- und Multi-Loop- (d.h. entkoppelten) Aquaponiksystemen ist in den Abbildungen 1 und 2 zu sehen.

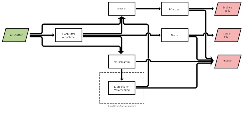
Ein-Schleifen-Aquaponiksystem

Abb. 1 - Das Ein-Schleifen-Aquaponiksystem ist der traditionelle Aquaponik-Ansatz.

Mehrkreislauf-Aquaponiksystem

Abb. 2 - Mehrkreislauf-Aquaponiksystem mit optimierten Bedingungen für Fische und Pflanzen.

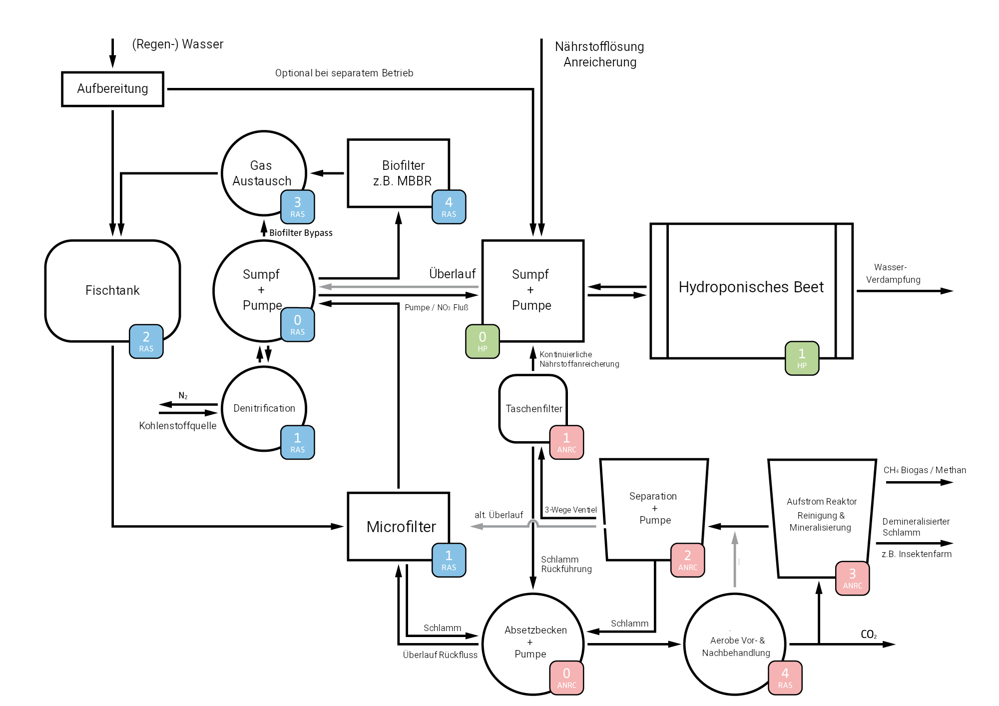
Abbildung 3 zeigt eine Prozessflusszeichnung eines grundlegenden DAPS-Layouts. Bitte beachten Sie – dies ist nur ein Beispiel und kann modular angepasst werden. Die blauen Markierungen in der Abbildung umfassen die RAS-Komponente, die grünen Markierungen die hydroponische Komponente und die roten Markierungen die Remineralisierungskomponenten.

Entkoppelte Aquaponik

Prozessflussdiagramm eines entkoppelten Aquaponiksystems

Während RAS (Rezirkulierende AquakulturSysteme) und Hydroponik seit Jahrzehnten Gegenstand der Forschung sind, steckt die Remineralisierung von Fischschlamm noch in den Kinderschuhen. In der Abhandlung haben wir die Vor- und Nachteile der aeroben Vor- und Nachbehandlung der anaeroben Vergärung diskutiert.

Praktische Einschränkungen

Leider müssen wir alle enttäuschen, die sich dafür begeistert haben, ein entkoppeltes Aquaponik-System in ihrem Garten zu bauen. Entkoppelte Aquaponiksysteme erfordern viel Steuerungstechnik und sind nur sinnvoll, wenn man bereit ist, hohe Nährlösungen in der Hydrokulturenheit zu erzielen.

Außerdem ist die Dimensionierung des Systems im Vergleich zur Dimensionierung herkömmlicher Systeme mit einer Schleife viel komplexer. Folglich sind diese Art von Systemen am besten für kommerzielle Systeme im großen Maßstab geeignet, insbesondere wegen ihrer Fähigkeit, mit kommerziellen Hydrokultursystemen zu konkurrieren.

Wachstumsvorteile

Der Sweet-Spot der Aquaponik ist für die meisten Menschen der nachhaltige Ansatz sowie die symbiotische Wirkung des RAS-Wassers auf die Pflanzen und umgekehrt. Aus kaufmännischer Sicht kann man die Landwirte mit diesen Argumenten nicht überzeugen, auch wenn sie durchaus stichhaltig sein könnten.

Forschungsergebnisse

In aktuellen Experimenten konnten wir Wachstumsvorteile von entkoppelten Aquaponik-Systemen beobachten:

  • Um 39 % gesteigertes Pflanzenwachstum im Vergleich zu einer reinen Hydroponik-Kontrollnährlösung bei Ergänzung der Hydroponik-Komponente mit zusätzlichem Dünger
  • Anaerobe Gärreste steigerten ebenfalls das Pflanzenwachstum

Im Moment scheint es, dass sowohl das RAS-Wasser als auch die Gärreste pflanzenwachstumsfördernde Rhizobakterien (PGPR) enthalten, die das Pflanzenwachstum fördern könnten.

Empfindliche Fischarten

In dem Artikel haben wir erklärt, warum entkoppelte Aquaponik für sensible Fischarten geeignet ist. Wir fanden heraus, dass die Verwendung von künstlichem Gewächshauslicht zu geringeren Schwankungen der RAS-Nährstoffkonzentrationen führt, da die Evapotranspiration der Pflanzen konstanter ist.

Hybrider Hinterhofansatz

Das hybride entkoppelte System ist eine Kombination aus dem One-Loop- und dem entkoppelten Ansatz (Abb. 4). Heim- und Gartenzüchter, die immer noch in die entkoppelte Aquaponik einsteigen wollen, sollten diesen Ansatz vielleicht ausprobieren.

Hybrides System

Abb. 4 - Hybrides entkoppeltes Aquaponic-System. Ein Ansatz für Heimgärtner?

Fazit

Wir glauben, dass entkoppelte Aquaponiksysteme das Potenzial haben, ähnliche oder sogar höhere Leistungen als die Hydrokulturproduktion zu erzielen. Wir wissen, dass dies eine gewagte Aussage ist, aber aktuelle Beobachtungen stützen diese Annahmen.

Der entscheidende Vorteil ist jedoch der nachhaltige Ansatz, der darauf abzielt, alles zu recyceln, was in das System gelangt. Allein dieser Aspekt ist eine volle Rechtfertigung für entkoppelte Aquaponik.

Forschungsbedarf

In Bezug auf die Remineralisierungskomponente besteht weiterer Forschungsbedarf hinsichtlich ihrer Remineralisierungsleistung in Abhängigkeit von unterschiedlichen hydraulischen Verweilzeiten (HRT) und Schlammverweilzeiten (SRT). Zusätzliche geografisch abhängige Folgestudien sind erforderlich, die sich mit der wirtschaftlich vertretbaren Größe von DAPS sowie dem Vergleich mit gleichwertigen hydroponischen Systemen befassen.

Quellen

Dieser Artikel beruht auf Auszügen, Ergänzungen, Zusammenfassungen und Übersetzungen verschiedener wissenschaftlicher Publikationen.
Verwendung hierbei fanden unter anderem:

Goddek, S.; Espinal, C.A.; Delaide, B.; Jijakli, M.H.; Schmautz, Z.; Wuertz, S.; Keesman, K.J. Navigating towards Decoupled Aquaponic Systems: A System Dynamics Design Approach. Water 2016, 8, 303. https://doi.org/10.3390/w8070303

Goddek S, Espinal CA, Delaide B, Jijakli MH, Schmautz Z, Wuertz S, Keesman KJ. Navigating towards Decoupled Aquaponic Systems: A System Dynamics Design Approach. Water. 2016; 8(7):303. https://doi.org/10.3390/w8070303

Goddek, Simon, Carlos Alberto Espinal, Boris Delaide, Mohamed Haissam Jijakli, Zala Schmautz, Sven Wuertz, and Karel J. Keesman. 2016. "Navigating towards Decoupled Aquaponic Systems: A System Dynamics Design Approach" Water 8, no. 7: 303. https://doi.org/10.3390/w8070303

Decoupled Aquaponics – The Future of Food Growing? http://www.developonics.com/2016/07/decoupled-aquaponics/

Navigating towards Decoupled Aquaponic Systems: A System Dynamics Design Approach https://www.mdpi.com/2073-4441/8/7/303/htm


Kontext:



 

URL

Kommentar hinzufügen

Bitte geben Sie Ihren Namen ein.
Maximal 1000 Zeichen
Bitte geben Sie einen Kommentar ein.