In diesem Artikel geht es um die Bakterien (-Gemeinschaften) die ein Biofilter benötigt um in einer Aquaponikanlage oder in einer Aquakultur die Ausscheidungen der Fische wieder in den Nahrungskreislauf mit einbringen zu können. Das dafür nötige Gleichgewicht in der Bakteriengemeinschaft ist fragil und besitzt eine enorme Komplexität. In der folgenden Zusammenstellung wissenschaftlicher Forschungsergebnisse finden Sie Untersuchungen über die in der Aquaponik verwendete Biofilter (-Zusammensetzungen) und ihre Interaktion sowohl untereinander als auch mit ihrer Umwelt.
Dieser Artikel enthält unter anderem Auszüge und Übersetzungen aus Studien der School of Freshwater Sciences, University of Wisconsin-Milwaukee, USA. Urheber und Hinweise zu den verwendeten Quellen finden Sie am Ende dieses Artikels. Wir übernehmen keine Gewähr für die Richtigkeit der Übersetzung oder der wissenschaftlichen Stellungnahmen sowie die Rückschlüsse daraus. Nach Aussagen von Fischerei-Experten des LANUV (1 und des Ministeriums gehen die Erfahrungen aus der Praxis dahin, dass neue Anlagen in den ersten Jahren nur ca. 10% - 30% der maximal möglichen Biomasse produzieren. Im stabilen Betrieb werden Kreislaufanlagen bei ca. 70% - 80% ihrer Kapazität betrieben.
1) Perspektivstudie Aquakultur-LANG.pdf
Rezirkulierende Aquakultursysteme (RAS) sind einzigartige technische Ökosysteme, die Umweltstörungen minimieren, indem sie die Einleitung von Nährstoffverschmutzungen reduzieren. RAS verwenden typischerweise einen Biofilter, um den Ammoniakgehalt zu kontrollieren, der als Nebenprodukt des Fischproteinabbaus entsteht.
|
Abkürzungen:
RAS: Rezirkulierende Aquakultursysteme
NOB: Nitritoxidierende Bakterien
AOA: Ammoniakoxidierende Archaea
AOB: Ammoniakoxidierende Bakterien
|
Es wird angenommen, dass Nitrosomonas (Ammoniak oxidierend), Nitrospira und Nitrobacter (Nitrit oxidierend) Arten die primären Nitrifikanten sind, die in RAS-Biofiltern vorhanden sind. Wir haben diese Behauptung untersucht, indem wir die Biofilter-Bakterien- und Archaeengemeinschaft eines Süßwasser-RAS im kommerziellen Maßstab charakterisiert haben, das seit > 15 Jahren in Betrieb ist. Wir fanden heraus, dass die Biofilter-Gemeinschaft eine Vielzahl von Bakterientaxa beherbergte (>1000 Taxonzuordnungen auf Gattungsebene), die von Chitinophagaceae dominiert wurden(~12 %) und Acidobakterien (~9 %). Die Bakteriengemeinschaft zeigte signifikante Verschiebungen der Zusammensetzung bei Änderungen der Biofiltertiefe und in Verbindung mit betrieblichen Änderungen über einen Fischaufzuchtzyklus. Archaea waren ebenfalls reichlich vorhanden und bestanden ausschließlich aus einer Ansammlung von Thaumarchaeota mit geringer Diversität (> 95%), die aufgrund der Anwesenheit von AOA-Ammoniak-Monooxygenase-Genen als ammoniakoxidierende Archaea (AOA) angesehen wurden. Nitrosomonas waren in allen Tiefen und zu allen Zeitpunkten präsent. Ihre Häufigkeit war jedoch > 3 Größenordnungen geringer als bei AOA und zeigte eine signifikante Tiefen-Zeit-Variabilität, die bei AOA nicht beobachtet wurde. Die phylogenetische Analyse des Gens der Nitrit-Oxidoreduktase-Beta-Untereinheit ( nxrB ) zeigte zwei verschiedeneNitrospira- Populationen waren vorhanden, während Nitrobacter nicht nachgewiesen wurden. Die anschließende Identifizierung der Gene der Nitrospira - Ammoniakmonooxygenase-Alpha-Untereinheit in Verbindung mit der phylogenetischen Platzierung und Quantifizierung der nxrB -Genotypen legt nahe, dass in diesem System vollständige Ammoniak-oxidierende (Comammox) und Nitrit-oxidierende Nitrospira -Populationen mit relativ äquivalenten und stabilen Häufigkeiten koexistieren. Es scheint, dass RAS-Biofilter komplexe mikrobielle Gemeinschaften beherbergen, deren Zusammensetzung direkt durch den typischen Systembetrieb beeinflusst werden kann, während sie mehrere Ammoniak-Oxidationslebensstile innerhalb des nitrifizierenden Konsortiums unterstützen.
Die Entwicklung der Aquakulturtechnologie ermöglicht es Gesellschaften, die Abhängigkeit von Fangfischereien zu verringern und die Auswirkungen sinkender Fischbestände auszugleichen ( Barange et al., 2014 ). Die Aquakulturproduktion macht heute fast 50 % des für den Verzehr produzierten Fisches aus, und Schätzungen zufolge wird in den nächsten zwei Jahrzehnten eine Verfünffachung der Produktion erforderlich sein, um den gesellschaftlichen Proteinbedarf zu decken ( FAO, 2014 ). Die Ausweitung der Produktion wird jedoch die Umweltauswirkungen von Aquakulturanlagen erhöhen und wirft wichtige Bedenken hinsichtlich der Nachhaltigkeit von Aquakulturpraktiken auf. Rezirkulierende Aquakultursysteme (RAS) wurden entwickelt, um Verschmutzungsprobleme und Lagerkapazitätsgrenzen konventioneller terrestrischer Aquakulturanlagen zu überwinden ( Chen et al., 2006; Martins et al., 2010 ). RAS bieten mehrere Vorteile gegenüber herkömmlichen Durchflusssystemen, darunter: 90–99 % weniger Wasserverbrauch ( Verdegem et al., 2006 ; Badiola et al., 2012 ), effizienteres Abfallmanagement ( Piedrahita, 2003 ) und Potenzial für die Implementierung bei Standorte, die die Entfernung zum Markt verringern ( Martins et al., 2010 ). RAS-Komponenten ähneln denen, die in der Abwasserbehandlung verwendet werden, einschließlich Feststoffabscheidung und Entfernung von stickstoffhaltigen Abfällen aus überschüssigen tierischen Abfällen und unverdautem Futter. Der Fortschritt der RAS-Technologie und die Vorteile gegenüber Durchflusssystemen haben zu einer zunehmenden Verwendung von RAS geführt, insbesondere in Ländern, die großen Wert auf die Minimierung von Umweltauswirkungen legen (Badiola et al., 2012 ) und in städtischen Gebieten, wo der Platz begrenzt ist ( Klinger und Naylor, 2012 ).
Nitrifizierende Biofilter sind eine entscheidende Komponente der meisten RAS und ein wichtiger Faktor für den Betriebserfolg. Diese Biofilter werden auch als die größte Hürde für die Inbetriebnahme von RAS und die am schwierigsten zu verwaltende Komponente genannt, sobald das RAS in Betrieb ist ( Badiola et al., 2012 ). RAS-Biofilter dienen dazu, stickstoffhaltige Abfallnebenprodukte zu entfernen, die durch Fischproteinkatabolismus und Oxidationsprozesse entstehen. Ammoniak und Nitrit sind für Süßwasser-Aquakulturisten von größter Bedeutung, da die toxische Dosis beider Stickstoffarten vom pH-Wert und dem aufgezogenen Wasserorganismus abhängt ( Lewis und Morris, 1986 ; Randall und Tsui, 2002 ). In der RAS-Verfahrenstechnik nennen Konstrukteure die wichtigsten nitrifizierenden Taxa normalerweise als Nitrosomonasspp. (Ammoniakoxidierer) und Nitrobacter spp. (Nitritoxidierer) ( Kuhn et al., 2010 ) und Modellsystemkapazität aus den Physiologien dieser Organismen ( Timmons und Ebeling, 2013 ). Es ist jetzt klar, dass Nitrosomonas und Nitrobacter typischerweise in nitrifizierenden Biofiltern von Süßwasser fehlen oder in geringer Menge vorhanden sind ( Hovanec und DeLong, 1996 ), während Nitrospira spp. sind üblich ( Hovanec et al., 1998 ). Neuere Studien zu Biofiltern in Süßwasser-Aquakulturen haben die in diesen Systemen vorhandenen nitrifizierenden Taxa um Ammoniak-oxidierende Archaea (AOA), eine Vielzahl von Nitrospira spp. und Nitrotoga erweitert( Sauder et al., 2011 ; Bagchi et al., 2014 ; Hüpeden et al., 2016 ). Weitere Studien sind erforderlich, um zu verstehen, ob andere nitrifizierende Konsortien RAS-Biofilter gemeinsam mit Nitrosomonas und Nitrobacter spp. bewohnen oder ob vielfältige Ansammlungen von nitrifizierenden Organismen charakteristisch für hochfunktionale Systeme sind. Ein verfeinertes Verständnis der Physiologie der Nitrifikationskonsortien von RAS-Biofiltern würde die Optimierung des Systemdesigns beeinflussen und könnte Parameter ändern, die jetzt als Designeinschränkungen gelten.
Die nicht nitrifizierende Komponente von RAS-Biofiltergemeinschaften beeinflusst auch die Biofilterfunktion. Das Überwachsen von heterotrophem Biofilm kann die Sauerstoffverfügbarkeit für die autotrophe nitrifizierende Gemeinschaft einschränken, was zu verringerten Ammoniakoxidationsraten führt ( Okabe et al., 1995 ). Umgekehrt schützt eine optimale heterotrophe Biofilmbildung die langsamer wachsenden Autotrophen vor Biofilm-Scherstress und recycelt autotrophe Biomasse ( Kindaichi et al., 2004 ). Frühere Studien haben gezeigt, dass die Diversität nicht-nitrifizierender Mikroorganismen in RAS-Biofiltern groß sein könnte und manchmal opportunistische Krankheitserreger und andere kommerziell schädliche Organismen enthalten könnte ( Schreier et al., 2010). Die meisten dieser Studien verwendeten jedoch Charakterisierungsmethoden mit geringer Abdeckung (z. B. DGGE, Klonbibliotheken), um die vorhandenen Taxa zu beschreiben, sodass das Ausmaß dieser Vielfalt und Ähnlichkeit zwischen Systemen relativ unbekannt ist. Kürzlich wurde die Bakteriengemeinschaft einer Reihe von Meerwasser-RAS-Biofiltern, die mit unterschiedlichen Salinitäts- und Temperaturkombinationen betrieben wurden, mit massiv paralleler Sequenzierungstechnologie charakterisiert ( Lee et al., 2016 ). Diese Studie lieferte die erste eingehendere Untersuchung einer mikrobiellen Gemeinschaft eines RAS-Biofilters und enthüllte eine sehr vielfältige Bakteriengemeinschaft, die sich als Reaktion auf Umweltbedingungen veränderte, aber eine konsistentere nitrifizierende Ansammlung, die typischerweise von Mikroorganismen der Nitrospira -Klassifizierung dominiert wird.
In dieser Studie wollten wir die bakterielle und archaeale Gemeinschaftsstruktur einer kommerziellen Süßwasser-RAS-Züchtung von Perca flavescens (Gelber Barsch) unter Verwendung eines Wirbelsand-Biofilters, der seit mehr als 15 Jahren in Betrieb ist, eingehend charakterisieren. Wir stellten die Hypothese auf, dass die Biofiltersand-Biofilmgemeinschaft eine zeitliche Variabilität aufweisen würde, die mit Umweltveränderungen verbunden ist, die mit dem Tieraufzuchtprozess und einer vielfältigen nitrifizierenden Ansammlung verbunden sind. Um diese Fragen zu beantworten, haben wir eine massiv parallele Sequenzierung verwendet, um die bakterielle und archaeale Biofiltergemeinschaft über Tiefen- und Zeitgradienten hinweg zu charakterisieren. Wir haben auch Nitrifikationsmarkergene für die Alpha-Untereinheit der Ammoniak-Monooxygenase ( amoA ; Rotthauwe et al., 1997) identifiziert und phylogenetisch klassifiziert; Pesteret al., 2012 ; van Kessel et al., 2015 ) und Nitritoxidoreduktase Alpha ( nxrA ; Poly et al., 2008 ; Wertz et al., 2008 ) und Beta ( nxrB ; Pester et al., 2014 ) Untereinheiten, die im Biofilter vorhanden sind, und dann verfolgt ihre Häufigkeit mit der Biofiltertiefe und im Laufe eines Fischaufzuchtzyklus.
Materialen und Methoden
Beschreibung des UWM-Biofilters
Alle Proben wurden vom RAS-Biofilter (UWM-Biofilter) der Great Lakes Aquaculture Facility der University of Wisconsin-Milwaukee gesammelt. Von der Basis aus gemessen ist der Biofilter ~2,74 m hoch und hat einen Durchmesser von ~1,83 m. Der Wasserspiegel innerhalb des Biofilters beträgt ~2,64 m von der Basis, wobei sich die fluidisierte Sandfiltermatrix bis zu einer Höhe von ~1,73 m von der Basis erstreckt. Der Biofilter ist mit Wedron 510-Quarzsand gefüllt, der durch die Verwendung von 19 Plan-40-PVC-Sonden mit jeweils einem Durchmesser von 3,175 cm auf ~200 % Ausgangssandvolumen fluidisiert wird. Die Sonden erhalten Zufluss aus dem Klärbecken für festen Abfall, der durch die Filtermatrix aufsteigt. Proben für diese Studie wurden in drei Tiefen innerhalb des Wirbelsand-Biofilters entnommen, definiert als Oberfläche (~1,32–1,42 m von der Biofilterbasis), Mitte (~0,81–0,91 m von der Biofilterbasis) und Unterseite (~0,15–0,30 m, aus Biofilterbasis). Abbildungen des UWM-Biofilters und der Probenstellen sind in Abbildung dargestellt1 . Die maximale Durchflussrate des Biofilterzuflusses beträgt 757 l pro Minute, was eine hydraulische Verweilzeit von ~9,52 min ergibt. Typische Systemwasserqualitätsparameter sind wie folgt (Mittelwert ± Standardabweichung): pH 7,01 ± 0,09, Oxidations-Reduktions-Potential 540 ± 50 (mV), Wassertemperatur 21,7 ± 0,9 (°C) und gelöster Sauerstoff (DO) des Biofilterabflusses 8,20 ± 0,18 mg/l. Der Biofilter ist für den maximalen Betrieb bei 10 kg Futter pro Tag ausgelegt, was auf der vorhergesagten Ammoniakproduktion durch den Fischproteinabbau bei dieser Fütterungsrate basiert ( Timmons und Ebeling, 2013 ).
Probenentnahme, -verarbeitung und DNA-Extraktion
Proben von der Oberseite der Biofiltermatrix wurden in autoklavierten 500-ml-Polypropylenflaschen gesammelt. Zwei Proben von der Oberfläche des Biofilters wurden während der letzten 2 Monate eines Gelbbarsch-Aufzuchtzyklus und dann unmittelbar vor Beginn eines neuen Aufzuchtzyklus im System gesammelt. Nachdem das System mit Fischen bestückt wurde, wurden in der ersten Hälfte des neuen Aufzuchtzyklus etwa jede Woche Proben entnommen (die während dieser Studie vorhandenen Gelbbarschstämme brauchen etwa 9 Monate, um auf Marktgröße heranzuwachsen). Nach dem Sammeln wurde Wasser aus den Biofiltermatrixproben zur weiteren Verarbeitung in eine zweite sterile 500-ml-Flasche dekantiert. Dann wurde etwa 1 g Nassgewichtssand aus der Probenflasche entfernt und zur Lagerung vor der DNA-Extraktion bei –80 °C eingefroren. Wasserproben wurden auf 0 filtriert. 22-μm-Filter (47 mm gemischte Celluloseester, EMD Millipore, Darmstadt, Deutschland), eingefroren bei –80 °C und vor der DNA-Extraktion mit einem sterilisierten Spatel mazeriert. Um die räumliche Verteilung von Bakterientaxa separat anzugehen, wurden Tiefenproben aus der Filtermatrix unter Verwendung von 50-ml-Spritzen mit angeschlossenem beschwertem Tygon-Schlauch (3,2 mm ID, 6,4 mm AD; Saint-Gobain SA, La Défense, Courbevoie, Frankreich) entnommen. Die Proben wurden nach dem ungefähren Abstand von der Filterbasis als Oberfläche, Mitte und Boden in Kategorien eingeteilt. Der Schlauch wurde mit 10 % Bleichmittel sterilisiert und zwischen den Probenentnahmen dreimal mit sterilem deionisiertem Wasser gespült. Die DNA wurde separat aus Biofiltersand- und Wasserproben (~1 g Nassgewicht bzw. 100 ml) unter Verwendung des MP Bio FastDNA extrahiert und vor der DNA-Extraktion mit einem sterilisierten Spatel mazeriert. Um die räumliche Verteilung von Bakterientaxa separat anzugehen, wurden Tiefenproben aus der Filtermatrix unter Verwendung von 50-ml-Spritzen mit angeschlossenem beschwertem Tygon-Schlauch (3,2 mm ID, 6,4 mm AD; Saint-Gobain SA, La Défense, Courbevoie, Frankreich) entnommen. Die Proben wurden nach dem ungefähren Abstand von der Filterbasis als Oberfläche, Mitte und Boden in Kategorien eingeteilt. Der Schlauch wurde mit 10 % Bleichmittel sterilisiert und zwischen den Probenentnahmen dreimal mit sterilem deionisiertem Wasser gespült. Die DNA wurde separat aus Biofiltersand- und Wasserproben (~1 g Nassgewicht bzw. 100 ml) unter Verwendung des MP Bio FastDNA extrahiert und vor der DNA-Extraktion mit einem sterilisierten Spatel mazeriert. Um die räumliche Verteilung von Bakterientaxa separat anzugehen, wurden Tiefenproben aus der Filtermatrix unter Verwendung von 50-ml-Spritzen mit angeschlossenem beschwertem Tygon-Schlauch (3,2 mm ID, 6,4 mm AD; Saint-Gobain SA, La Défense, Courbevoie, Frankreich) entnommen. Die Proben wurden nach dem ungefähren Abstand von der Filterbasis als Oberfläche, Mitte und Boden in Kategorien eingeteilt. Der Schlauch wurde mit 10 % Bleichmittel sterilisiert und zwischen den Probenentnahmen dreimal mit sterilem deionisiertem Wasser gespült. Die DNA wurde separat aus Biofiltersand- und Wasserproben (~1 g Nassgewicht bzw. 100 ml) unter Verwendung des MP Bio FastDNA extrahiert Tiefenproben wurden aus der Filtermatrix unter Verwendung von 50-ml-Spritzen mit angeschlossenem beschwertem Tygon-Schlauch (3,2 mm ID, 6,4 mm AD; Saint-Gobain SA, La Défense, Courbevoie, Frankreich) entnommen. Die Proben wurden nach dem ungefähren Abstand von der Filterbasis als Oberfläche, Mitte und Boden in Kategorien eingeteilt. Der Schlauch wurde mit 10 % Bleichmittel sterilisiert und zwischen den Probenentnahmen dreimal mit sterilem deionisiertem Wasser gespült. Die DNA wurde separat aus Biofiltersand- und Wasserproben (~1 g Nassgewicht bzw. 100 ml) unter Verwendung des MP Bio FastDNA extrahiert Tiefenproben wurden aus der Filtermatrix unter Verwendung von 50-ml-Spritzen mit angeschlossenem beschwertem Tygon-Schlauch (3,2 mm ID, 6,4 mm AD; Saint-Gobain SA, La Défense, Courbevoie, Frankreich) entnommen. Die Proben wurden nach dem ungefähren Abstand von der Filterbasis als Oberfläche, Mitte und Boden in Kategorien eingeteilt. Der Schlauch wurde mit 10 % Bleichmittel sterilisiert und zwischen den Probenentnahmen dreimal mit sterilem deionisiertem Wasser gespült. Die DNA wurde separat aus Biofiltersand- und Wasserproben (~1 g Nassgewicht bzw. 100 ml) unter Verwendung des MP Bio FastDNA extrahiert Der Schlauch wurde mit 10 % Bleichmittel sterilisiert und zwischen den Probenentnahmen dreimal mit sterilem deionisiertem Wasser gespült. Die DNA wurde separat aus Biofiltersand- und Wasserproben (~1 g Nassgewicht bzw. 100 ml) unter Verwendung des MP Bio FastDNA extrahiert Der Schlauch wurde mit 10 % Bleichmittel sterilisiert und zwischen den Probenentnahmen dreimal mit sterilem deionisiertem Wasser gespült. Die DNA wurde separat aus Biofiltersand- und Wasserproben (~1 g Nassgewicht bzw. 100 ml) unter Verwendung des MP Bio FastDNA extrahiert® SPIN Kit for Soil (MP Bio, Solon, OH, USA) gemäß den Anweisungen des Herstellers, außer dass jede Probe 2 Minuten lang mit den im MP Bio FastDNA ® SPIN Kit enthaltenen Beads bei der einzigen Betriebsgeschwindigkeit des Mini-BeadBeater-16 geschlagen wurde (Biospec Products, Inc., Bartlesville, OK, USA). DNA-Qualität und -Konzentration wurden unter Verwendung eines NanoDrop ® Lite (Thermo Fisher Scientific Inc., Waltham, MA, USA) überprüft. Probendetails und zugehörige Umweltdaten und molekulare Analysen sind in Tabelle S1 aufgeführt.
Ammoniak- und Nitritmessungen
Sowohl für die Zeitreihe als auch für die Tiefenprofile wurde ein Seal Analytical AA3 Autoanalyzer (Seal Analytical Inc., Mequon, WI, USA) verwendet, um Ammoniak und Nitrit zu quantifizieren, wobei die vom Hersteller bereitgestellten Phenol- und Sulfanilamidprotokolle auf zwei getrennten Kanälen verwendet wurden. Um nur Nitrit zu quantifizieren, wurde die Cadmiumreduktionssäule nicht in den Auto Analyzer eingebaut. RAS-Bediener zeichneten alle anderen chemischen Parameter von eingetauchten Sonden auf, die Temperatur, pH-Wert und Oxidations-Reduktions-Potenzial maßen. Gemäß den Laborstandardarbeitsanweisungen verwendeten RAS-Bediener kolorimetrische Kits von Hach, um die Konzentrationen von Ammoniak und Nitrit im Aufzuchtbecken zu messen.
16S-rRNA-Gensequenzierung
Um die Lesetiefe für eine zeitliche Untersuchung der Biofilter-Oberflächengemeinschaften zu maximieren, verwendeten wir die Illumina HiSeq-Plattform und zielten getrennt auf die V6-Region des 16S-rRNA-Gens für Archaeen und Bakterien ab. Insgesamt haben wir Gemeindedaten von 15 Terminen für die zeitliche Analyse erhalten. Um Änderungen in der räumlichen Verteilung von Taxa über die Tiefe im Biofilter abzufragen und eine erhöhte taxonomische Auflösung zu erhalten, verwendeten wir die 16S-rRNA-Gen-V4-V5-Regionssequenzierung auf einem MiSeq von Illumina. Wir erhielten Proben aus drei Tiefen n = 5 für die Oberfläche, n = 5 für die Mitte und n= 4 für unten. Beispielmetadaten sind in Tabelle S1 aufgeführt. Extrahierte DNA-Proben wurden an das Josephine Bay Paul Center am Marine Biological Laboratory (V6 Archaea und V6 Bacteria ; V4-V5-Proben vom 8.12.2014 bis 18.2.2015) und an das Great Lakes Genomic Center (V4-V5 Proben vom 18.11.2014, 2.12.2014, 18.12.2014) für die massiv parallele 16S-rRNA-Gensequenzierung unter Verwendung zuvor veröffentlichter bakterieller ( Eren et al., 2013 ) und archaealer ( Meyer et al., 2013 ) V6 Illumina HiSeq und bakterielle V4-V5 Illumina MiSeq-Chemie ( Huse et al., 2014b ; Nelson et al., 2014). Die Reaktionsbedingungen und Primer für alle Illumina-Läufe sind in den oben genannten Zitaten aufgeführt und können abgerufen werden unter: https://vamps.mbl.edu/resources/primers.php#illumina . Sequenzlaufverarbeitung und Qualitätskontrolle für den V6-Datensatz sind in Fisher et al. (2015) , während CutAdapt verwendet wurde, um die V4-V5-Daten von Nukleotiden niedriger Qualität (phred-Score <20) und Primern zu trimmen ( Martin, 2011 ; Fisher et al., 2015 ). Getrimmte Reads wurden mit Illumina-Utils zusammengeführt, wie zuvor beschrieben ( Newton et al., 2015 ). Minimum Entropy Decomposition (MED) wurde für jeden Datensatz implementiert, um Sequenzen (MED-Knoten = Operational Taxonomic Units, OTUs) für die Zusammensetzung der Stichprobengemeinschaft und Diversitätsanalyse zu gruppieren (Eren et al., 2015 ). MED verwendet die über die Shannon-Entropie berechnete Informationsunsicherheit an allen Nukleotidpositionen eines Alignments, um Sequenzen in sequenzähnliche Gruppen aufzuteilen ( Eren et al., 2015 ). Die Sequenzdatensätze wurden mit den folgenden Einstellungen für die substanzielle Mindesthäufigkeit zerlegt: Bakterien V6, 377; archaeal V6, 123; bakteriell V4-V5, 21. Der substanzielle Mindestschwellenwert legt den Häufigkeitsschwellenwert für die Aufnahme von MED-Knoten (dh OTU) in den endgültigen Datensatz fest. Substantielle Mindesthäufigkeiten wurden berechnet, indem die Gesamtzahl der 16S-rRNA-Gensequenzen pro Datensatz durch 50.000 dividiert wurde, wie in den MED Best Practices vorgeschlagen (Sequenzzahlen sind in Tabelle S2 aufgeführt). Der Algorithmus Global Alignment for Sequence Taxonomy (GAST) wurde verwendet, um Sequenz-Reads eine Taxonomie zuzuweisen (Huse et al., 2008 ) und die Website Visualization and Analysis of Microbial Population Structures (VAMPS; Huse et al., 2014a ) wurde für die Datenvisualisierung verwendet.
Comammox -amoA- PCR
Um comammox Nitrospira amoA für die PCR und die anschließende Klonierung und Sequenzierung anzusteuern, wurden amoA- Nukleotidsequenzen von van Kessel et al. (2015) und Daims et al. (2015) wurden mit MUSCLE ( Edgar, 2004 ) ausgerichtet. Das Alignment wurde in EMBOSS importiert, um eine amoA - Konsensussequenz zu erzeugen ( Rice et al., 2000 ). Primersequenzen wurden aus dem Konsensus unter Verwendung von Primer3Plus (Untergasser et al., 2012) identifiziert , und die Kandidaten zusammen mit den von van Kessel et al. (2015), wurden anhand der Konsensussequenz in SeqMan Pro (DNAStar) unter Verwendung von MUSCLE ( Edgar, 2004 ) bewertet. Der pmoA- Vorwärtsprimer ( Luesken et al., 2011 ) und der Kandidaten-Primer COM_amoA_1R (diese Studie; Tabelle 1 ) boten die beste Kombination aus Leselänge und Spezifität und wurden anschließend verwendet, um amoA- Gene aus unseren Proben zu amplifizieren.
Aufbau einer Klonbibliothek und phylogenetische Analyse
Mehrere Endpunkt-PCR-Ansätze wurden verwendet, um die nitrifizierende Gemeinschaftszusammensetzung des RAS-Wirbelsand-Biofilters für amoA ( Gammaproteobacteria, Betaproteobacteria, Archaea und Comammox Nitrospira ), nxrA ( Nitrobacter spp.) und nxrB (Nicht - Nitrobacter NOB) zu untersuchen. Die verwendeten Primersätze und Reaktionsbedingungen sind in Tabelle 1 aufgeführt . Alle Endpunkt-PCR-Reaktionen wurden mit einem Volumen von 25 μl durchgeführt: 12,5 μl 2x Qiagen PCR-Mastermix (Qiagen, Hilden, Deutschland), 1,5 μl geeigneter Primer-Mix (F&R), 0,5 μl Rinderserumalbumin (BSA), 0,75 μl 50 mM MgCl 2 und 1 μl DNA-Extrakt.
DNA-Proben von Biofilterwasser und -sand aus vier verschiedenen Zeitpunkten des Aufzuchtzyklus wurden verwendet, um Klonbibliotheken von archaealem amoA und Nitrospira sp. nxrB . Eine Probe aus der Mitte des Sandbiofilters wurde verwendet, um Klonbibliotheken für Betaproteobakterien -amoA und Comammox -amoA zu konstruieren . Die mittlere Biofilterprobe wurde ausgewählt, da sie gut definierte Amplikons produzierte, die zum Klonen von Ziel- amoA geeignet warenGene. Alle PCR-Reaktionen für Klonbibliotheken wurden unter Verwendung eines TOPO-PCR-2.1-TA-Klonierungskit-Plasmids (Invitrogen, Life Technologies, Carlsbad, CA) konstruiert. Bibliotheken wurden auf einem ABI 3730 Sanger-Sequencer mit M13 Forward-Primern sequenziert. Die Vektorplasmidsequenzkontamination wurde unter Verwendung von DNAStar (Lasergene Software, Madison, WI) entfernt.
Geklonte Sequenzen von Betaproteobacteria amoA, Archaea amoA und Nitrospira nxrB aus dieser Studie wurden zu ARB-Alignment-Datenbanken aus früheren Studien hinzugefügt ( Abell et al., 2012 ; Pester et al., 2012 , 2014 ). Comammox -amoA- Sequenzen aus dieser Studie wurden mit denen von van Kessel et al. abgeglichen. (2015) , Pintoet al. (2015) und Daims et al. (2015) unter Verwendung von MUSCLE und in eine neue ARB-Datenbank importiert, wo die Ausrichtung vor der phylogenetischen Baumrekonstruktion heuristisch korrigiert wurde. Für die AOA, AOB und Nitrospira amoAPhylogenien, Beziehungen wurden unter Verwendung von Maximum-Likelihood (ML) mit RAxML auf dem Cipres Science Gateway ( Miller et al., 2010 ; Stamatakis, 2014 ) und Bayes'scher Inferenz (BI) unter Verwendung von MrBayes mit einer signifikanten A-posteriori-Wahrscheinlichkeit von <0,01 und den zugehörigen berechnet Konsensbaum ( Abell et al., 2012 ; Pester et al., 2012 , 2014 ) von ARB in einen Baumblock innerhalb der Eingabe-Nexus-Datei integriert, um die Berechnungszeit zu reduzieren ( Miller et al., 2010 ; Ronquist et al., 2012 ) . Konsensbäume wurden dann aus den ML- und BI-Rekonstruktionen unter Verwendung des Konsensbaumalgorithmus von ARB berechnet ( Ludwig et al., 2004 ).
Die in dieser Studie generierten Nitrospira-nxrB- Sequenzen waren signifikant kürzer als die für die phylogenetische nxrB- Rekonstruktion in Pester et al. (2014) , daher haben wir keine phylogenetischen Rekonstruktionen wie bei den anderen Markergenen durchgeführt. Stattdessen wurden die Sequenzen UWM Biofilter und Candidatus Nitrospira nitrificans zum Mehrheitskonsensbaum von Pester et al. (2014) unter Verwendung des Quick-Add-Parsimony-Tools des ARB-Pakets ( Ludwig et al., 2004 ). Dieses Werkzeug verwendet Sequenzähnlichkeit, um Sequenzen zu bereits vorhandenen Bäumen hinzuzufügen, ohne die Baumtopologie zu ändern.
qPCR-Assays für Zielmarkergene
Quantitative PCR-Assays wurden entwickelt, um zwei Nitrospira nxrB- Genotypen und zwei Nitrosomonas amoA- Genotypen in unserem System zu unterscheiden. Potenzielle qPCR-Primersequenzen wurden mit Primer3Plus ( Untergasser et al., 2012 ) auf MUSCLE ( Edgar, 2004 ) identifiziert) generierte Alignments in DNAStar (Lasergene Software, Madison, WI). Primerkonzentrationen und Anlagerungstemperaturen wurden für die Spezifität für jedes Reaktionsziel optimiert. Die Primer wurden mit Primer-BLAST auf NCBI überprüft, um sicherzustellen, dass die Assays mit ihren Zielgenen übereinstimmten. Die neu entworfenen Primer wurden unter Verwendung der Nicht-Ziel-Genotypsequenz sowohl in Endpunkt- als auch in Echtzeit-PCR-Verdünnungsreihen auf Kreuzreaktivität zwischen Genotypen getestet. Nach der Optimierung amplifizierten alle Assays nur den Zielgenotyp. Aufgrund der hohen Sequenzähnlichkeit zwischen den beiden archaealen amoA- Genotypen (> 90 % Identität) in unserem System wurde ein einziger qPCR-Assay entwickelt, um beide Genotypen unter Verwendung der oben beschriebenen Schritte anzusprechen. Die beiden eng verwandten Sequenztypen wurden in äquimolaren Mengen für Reaktionsstandards gepoolt. Ein KomammoxDas amoA qPCR-Primer-Set wurde mit den gleichen Methoden wie die anderen in dieser Studie vorgestellten Assays entwickelt. Alle Testbedingungen sind in Tabelle 1 aufgeführt . Alle qPCR-Assays wurden auf einem Applied Biosystems StepOne Plus Thermocycler (Applied Biosystems, Foster City, CA) durchgeführt. Klonierte Zielgene wurden verwendet, um Standardkurven von 1,5 × 10 6 bis 15 Kopien pro Reaktion zu erstellen. Alle Reaktionen wurden dreifach durchgeführt, mit Schmelzkurve und Endpunktbestätigung der Assays (qPCR-Standardkurvenparameter und Effizienz sind in Tabelle S3 aufgeführt).
Statistik und Datenanalyse
Taxonomiebasierte Daten wurden mit Heatmaps visualisiert, die in der Statistiksprache R ( R Core Team, 2014 ) erstellt wurden, indem Funktionen aus den Bibliotheken gplots, Heatplus von Bioconductor Lite, VEGAN und RColorBrewer implementiert wurden. MED-Knoten wurden in allen Stichprobendiversitätsmetriken verwendet. Die EnvFit-Funktion im VEGAN ( Oksanen et al., 2015 ) R-Paket wurde verwendet, um die Beziehung zwischen RAS-Beobachtungsdaten und Änderungen in der Zusammensetzung der Biofilter-Bakteriengemeinschaft zu testen. Pearsons Korrelationen wurden unter Verwendung des Hmisc-Pakets in R ( Harrell, 2016 ) berechnet, um zu testen, ob 16S- rRNA-, amoA- und nxrB -Genkopien im Laufe der Zeit korrelierten. Kruskal-Wallis-Rangsummentests wurden im R-Basisstatistikpaket (R Core Team, 2014 ), um zu testen, ob die Populationen der oben genannten Gene nach Tiefe stratifiziert waren. Die ADONIS-Funktion von VEGAN wurde auf dem V4-V5-Tiefendatensatz verwendet, um die Signifikanz der beobachteten Bray-Curtis-Unähnlichkeit als Funktion der kategorialen Faktoren der Tiefe zu testen, mit Strata = NULL, da derselbe Biofilter mehrmals abgetastet wurde.
Biomasse-Modell
Um zu bestimmen, ob die beobachtete Ammoniakentfernung die Energie liefern könnte, die erforderlich ist, um die Anzahl potenzieller Ammoniak-oxidierender Mikroorganismen (AOM) im Biofilter zu unterstützen, wie sie über qPCR quantifiziert wurde, haben wir die stationäre Biomassekonzentration aus der gemessenen Ammoniakoxidation mit der folgenden Gleichung modelliert: 
X AO ist in früheren Modellen ( Mußmann et al., 2011 ) als Biomassekonzentration von Ammoniakoxidationsmitteln in Milligramm pro Liter definiert , in dieser Studie haben wir jedoch in Zellen pro feuchtem Gramm Sand umgerechnet, indem wir die mittleren Gramm Sand pro Liter ermittelt haben Wasser im Biofilter. Θ x ist die mittlere Zellverweilzeit (MCRT) in Tagen und war für das System unbekannt. Θ ist die hydraulische Verweilzeit in Tagen, die in diesem System ~9,52 min oder 0,0066 Tage beträgt. Y AO ist die Wachstumsausbeute von Ammoniakoxidierern und b AO ist die endogene Respirationskonstante von Ammoniakoxidierern, die auf 0,34 kg flüchtige suspendierte Feststoffe (VSS)/kg NH4 + –N und 0,15 d –1 geschätzt wurdenvon Mußmann et al. (2011) . Δ S NH 3 ist die Änderung der Substratammoniakkonzentration zwischen Zulauf und Ablauf in mg/l. Zur Berechnung von X AO oder Biomassekonzentration haben wir den mittleren Zelldurchmesser (0,96 μm) für Candidatus Nitrosocosmicus franklandus ( Lehtovirta-Morley et al., 2016 ) verwendet, um das Biovolumen einer einzelnen Zelle zu berechnen, und den Umrechnungsfaktor von 310 fg verwendet *C/μm 3 ( Mußmann et al., 2011 ) um das Biovolumen mit der endogenen Atmung in Beziehung zu setzen. Die modellierte Biomassekonzentration wurde gegen einen Bereich potenzieller MCRT für einen RAS-Wirbelsandfilter aufgetragen (Summerfelt, persönliche Mitteilung). Die Ergebnisse alleramoA qPCR-Assays wurden kombiniert, um die gesamte Ammoniak-oxidierende Mikroorganismen-Biomasse in Kopienzahlen pro Gramm Nassgewicht Sand abzuschätzen. Die modellierte Biomasse wurde dann mit unseren AOM-qPCR-Assay-Ergebnissen verglichen. Ein kommentiertes R-Skript für das Modell ist auf GitHub verfügbar ( https://github.com/rbartelme/BFprojectCode.git ).
NCBI-Sequenz-Zugriffsnummern
Bakterielle V6-, V4-V5- und Archaeal-V6-16S-rRNA-Gensequenzen, die in dieser Studie generiert wurden, sind bei der NCBI SRA (SRP076497; SRP076495; SRP076492) erhältlich. Partielle Gensequenzen für amoA und nxrB sind über die NCBI Genbank erhältlich und haben die Zugangsnummern KX024777–KX024822.
Ergebnisse
Ergebnisse der Biofilterchemie
Die RAS-Betriebsdaten wurden vom Beginn eines Gelbbarsch-Aufzuchtzyklus bis etwa 6 Monate danach untersucht. Die mittleren Biofilter-Zuflusskonzentrationen von Ammoniak und Nitrit waren jeweils 9,02 ± 4,76 und 1,69 ± 1,46 μM. Die Biofilterabwasser-Ammoniakkonzentrationen (3,84 ± 7,32 μM) blieben innerhalb der toxikologischen Beschränkungen (< 60 μM) von P. flavescens , die im System gezüchtet wurden. Gelegentlich reicherte sich Nitrit über dem empfohlenen Schwellenwert von 0,2 μM sowohl im Aufzuchtbecken (0,43 ± 0,43 μM) als auch im Biofilterabfluss (0,73 ± 0,49 μM) an. Während der Betriebszeit des RAS wurden keine größeren Fischkrankheiten gemeldet. Umgebungs- und Betriebsdaten sind in Tabelle S1 aufgeführt.
Bakterien- und Archaea-Ansammlungen innerhalb des Biofilters
Die Charakterisierung der RAS-Biofilter-Bakteriengemeinschaft zeigte, dass sowohl die sandassoziierten als auch die Wassergemeinschaften auf einer breiten taxonomischen Ebene vielfältig waren; 17 Phyla lagen im Durchschnitt bei >0,1 % in jeder der Biofilter-Sand- und Wasserbakteriengemeinschaften (siehe Tabelle S2 für eine beispielhafte taxonomische Charakterisierung der Gattung). Proteobakterien (im Durchschnitt 40 % der Biofilter-Sandgemeinschaftssequenzen und 40 % der Wassersequenzen) und Bacteroidetes (18 % in Sand, 33 % in Wasser) dominierten sowohl Wasser- als auch Sandbakteriengemeinschaften. Bei der taxonomischen Klassifizierung auf Familienebene unterschied sich die mit Biofiltersand assoziierte Gemeinschaft von der Wassergemeinschaft. Der größte Teil der Sequenzen in den Sandproben wurde den Bakteriengruppen Chitinophagaceae zugeordnet(durchschnittliche relative Häufigkeit 12 %), Acidobacteria- Familie unbekannt (9 %), Rhizobiales - Familie unbekannt (6 %), Nocardioidaceae (4 %), Spartobacteria- Familie unbekannt (4 %) und Xanthomonadales - Familie unbekannt (4 %). Wasserproben wurden von Sequenzen dominiert, die als Chitinophagaceae (14 %), Cytophagaceae (8 %), Neisseriaceae (8 %) und Flavobacteriaceae (7 %) klassifiziert wurden. Auf Gattungsebene waren Kribbella, Chthoniobacter, Niabella und Chitinophaga die zahlreichsten klassifizierten Taxa, jeweils mit durchschnittlich >3 % relativer Häufigkeit in den Biofilterproben.
Unter Verwendung von Minimum Entropy Decomposition (MED), um eine hochgradig diskriminierende Sequenzeinteilung zu erhalten, identifizierten wir 1261 Knoten (OTUs) im gesamten Bakteriendatensatz. Ein MED-basierter Vergleich der Bakteriengemeinschaftszusammensetzung (Abbildung 1 ) unterstützte die Muster, die unter Verwendung einer breiteren taxonomischen Klassifizierung beobachtet wurden, was darauf hinweist, dass die Biofiltersand-assoziierte Gemeinschaft sich von der im Biofilterwasser vorhandenen Ansammlung unterschied.
Im Gegensatz zu der großen Diversität in der Bakteriengemeinschaft stellten wir fest, dass die archaeale Gemeinschaft von einer einzigen taxonomischen Gruppe dominiert wird, die der Gattung Nitrososphaera angehört
Dieses Taxon machte > 99,9 % der Archaea -klassifizierten Sequenzen aus, die in den Biofilterproben identifiziert wurden (Tabelle S2). Dieses Taxon war auch fast vollständig durch eine einzelne Sequenz (> 95 % der als Archaea klassifizierten Sequenzen) repräsentiert, die mit einer Reihe von in der Datenbank hinterlegten Thaumarchaeota - Sequenzen identisch war, einschließlich des vollständigen Genoms von Candidatus Nitrosocosmicus oleophilus (CP012850), zusammen mit Klonen aus aktivierten Klärschlamm, Abwasserbehandlung und Süßwasseraquarien (KR233006, KP027212, KJ810532–KJ810533).
Die anfängliche Charakterisierung der Biofiltergemeinschaftszusammensetzung ergab unterschiedliche Gemeinschaften zwischen dem Biofiltersand und dekantiertem Biofilterwasser (Abbildung 2 ). Basierend auf diesen Daten und der Tatsache, dass die Wirbelschichtbiofilternitrifikation hauptsächlich in partikelgebundenen Biofilmen stattfindet ( Schreier et al., 2010 ), haben wir unsere weiteren Analysen auf die Biofiltersandmatrix konzentriert. In den Sandproben beobachteten wir im Laufe der Zeit eine signifikante Veränderung der Zusammensetzung der Bakteriengemeinschaft (MED-Knoten) (Tabelle 2). Der frühe Teil der Studie, der einen Zeitraum umfasste, in dem Gelbbarsche in Marktgröße im System vorhanden waren (Probe –69 und –26), eine Brachezeit nach der Entfernung der Fische (Probe 0) und die Zeit nach der Wiederaufstockung von Misch- Jungfische (Probe 7 und 14) hatten eine variablere Zusammensetzung der Bakteriengemeinschaft (mittlere Bray-Curtis-Ähnlichkeit 65,2 ± 6,5 %) als die übrigen Proben ( n = 9), die zu Zeitpunkten gesammelt wurden, nachdem eine Futterquelle für ausgewachsene Tiere begonnen worden war ( 20,0 ± 6,4 %, Abbildung 3 ). Mehrere betriebliche und gemessene physikalische und chemische Parameter, einschließlich Oxidations-Reduktions-Potential, Beschickungsgröße, Leitfähigkeit und Nitrit aus dem Biofilter wurden korreliert ( S< 0,05) mit den zeitabhängigen Änderungen in der Zusammensetzung der Bakteriengemeinschaft (siehe Tabelle 2 für Umweltkorrelationsergebnisse).
![]() |
ABBILDUNG 2. DENDROGRAMM, DAS DIE ZUSAMMENSETZUNGSBEZIEHUNGEN DER BAKTERIENGEMEINSCHAFT ZWISCHEN BIOFILTERSAND- UND BIOFILTERWASSERPROBEN VERANSCHAULICHT . Ein Complete-Linkage-Dendogramm wird anhand von Bray-Curtis-Stichproben-Unähnlichkeitsbeziehungen dargestellt, die auf Knotenverteilungen der minimalen Entropiezerlegung zwischen Stichproben basieren (V6-Datensatz). Die Blätter des Dendrogramms sind mit der Tageszählung beschriftet, wobei 0 den Beginn eines Fischaufzuchtzyklus darstellt. Negative Zahlen sind Tage vor einem neuen Aufzuchtzyklus. Auf die Tageszählung folgt das Datum der Probenahme (MM.TT.JJ). Siehe Tabelle S1 für Beispielmetadaten. |
![]() |
TABELLE 2. KORRELATIONEN ZWISCHEN UMWELTVARIABLEN UND DER ZUSAMMENSETZUNG DER BAKTERIENGEMEINSCHAFT . |
![]() |
ABBILDUNG 3. NICHTMETRISCHES MULTIDIMENSIONALES SKALIERUNGSDIAGRAMM DER UNÄHNLICHKEIT DER ZUSAMMENSETZUNG DER BRAY-CURTIS-BAKTERIENGEMEINSCHAFT ZWISCHEN DEN STICHPROBENZEITPUNKTEN . nMDS Stress = 0,07 und Dimensionen (k) = 2. Pfeile zeigen den Verlauf der Probe durch die Zeit vom Ende eines Aufzuchtzyklus (Tagnummer –69 und –26) zu einem Zeitraum ohne Fische (0) und in die nachfolgende Aufzucht Zyklus (7–126). Der Kreis zeigt Proben, die genommen wurden, nachdem die Fische auf eine Größe angewachsen waren, bei der Futterart und -menge stabilisiert waren (3 mm pelletiertes Futter und 3–7 kg Futter pro Tag). |
| Unter Verwendung eines zweiten Sequenzdatensatzes (V4-V5 16S rRNA-Gensequenzen) untersuchten wir die mit Sand assoziierte Bakteriengemeinschaftszusammensetzung über einen Tiefengradienten (Oberfläche, Mitte, Boden). Wir fanden heraus, dass sich die Bakteriengemeinschaften in den oberen Sandproben von denen in der Mitte und unten unterschieden (ADONIS R 2 = 0,74, p = 0,001; Abbildung 4 ). Die Planctomyceten stellten einen größeren Teil der Gemeinschaft im Oberflächensand dar (im Durchschnitt 15,6 % des Oberflächensands gegenüber 9,6 % des mittleren/unteren Sands), während die mittleren und unteren Schichten einen größeren Anteil an Chitinophagaceae beherbergten (7,4 % im Oberflächensand vs 16,8 % Mitte/unten) und Sphingomonadaceae(2,4 % in der Oberfläche vs. 7,9 % in der Mitte/unten; Abbildung 4 ). | |
![]() |
ABBILDUNG 4. TIEFENVERGLEICH DER ZUSAMMENSETZUNG DER BAKTERIELLEN BIOFILTERGEMEINSCHAFT . Eine Heatmap wird für alle Bakterienfamilien mit einer relativen Häufigkeit von ≥ 1 % in jeder Probe dargestellt. Die relative Taxonhäufigkeit wurde aus der V4–V5-16S-rRNA-Gensequenzierung generiert und ist mit einer Skala von 0 bis 25 % angegeben. Das Dendrogramm repräsentiert die Bray-Curtis-Unähnlichkeit zwischen der Zusammensetzung der Probengemeinschaft. Proben-IDs werden aufgelistet und die Probentiefe wird durch auf dem Diagramm neben dem Dendrogramm angezeigt. Probennamen entsprechen Probenmetadaten in Tabelle S1. |
Zusammensetzung und Phylogenie der Nitrifikationsgemeinschaft
Die massiv parallelen 16S-rRNA-Gensequenzierungsdaten zeigten, dass Bakterientaxa, die nicht mit Nitrifikation assoziiert sind, die Mehrheit (~92 %) der Sandbiofilter-Bakteriengemeinschaft ausmachten. Im Gegensatz dazu wurden > 99,9 % der archaealen 16S-rRNA-Gensequenzen einem einzelnen Taxon zugeordnet, das mit bekannter AOA assoziiert ist. Unter den Bakterientaxa stellte Nitrosomonas <1 % der Gesamtgemeinschaft in allen Proben dar, und es wurden keine Nitrobacter -Sequenzen erhalten. Wir waren auch nicht in der Lage, Nitrobacter nxrA- Gene (Abbildung S1) mit einem allgemein verwendeten Primer-Set zu amplifizieren ( Poly et al., 2008 ; Wertz et al., 2008 ). Im Gegensatz dazu war Nitrospira ziemlich reichlich vorhanden und machte 2–5 % der gesamten Bakteriengemeinschaft aus (Tabelle S2).
Zusätzlich zu den Daten der 16S-rRNA-Gengemeinschaft amplifizierten, klonierten und sequenzierten wir nitrifizierende Markergene, die die dominanten nitrifizierenden Taxa im UWM-Biofilter darstellen. Die archaealen amoA -Sequenzen (KX024777–KX024795) gruppierten sich in zwei unterschiedliche Genotypen mit einer durchschnittlichen Nukleotididentität von 97 bis 99 %. Beide Genotypen wurden phylogenetisch im Nitrososphaera -Schwestercluster platziert (Abbildung 5 ), der die Kandidatengattung Nitrosocosmicus umfasst ( Lehtovirta-Morley et al., 2016 ), aber die Sequenzen waren am engsten mit den amoA- Genen von Archaeon G61 (97 % Nukleotid Identität; KR233005). Sequenzierte Amplikons für betaproteobakterielles amoA(KX024803–KX024810) enthüllten auch das Vorhandensein von zwei AOB-Genotypen, die mit Nitrosomonas assoziiert sind . Diese Nitrosomonas -Genotypen waren am engsten verwandt (99 % Identität) mit Umweltsequenzen, die aus Süßwasseraquarien und Belebtschlamm erhalten wurden ( 6 ).
![]() |
ABBILDUNG 5. AMMONIAK-OXIDIERENDER ARCHAEA-KONSENSBAUM . Ein phylogenetischer Konsensbaum wurde aus phylogenetischen Rekonstruktionen mit maximaler Wahrscheinlichkeit und Bayes'scher Inferenz generiert. Die Unterstützung von Konsensbäumen wird durch farbige Kreise an Baumknoten angezeigt. Eingeklappte Knoten und zugewiesene Namen basieren auf Pester et al. (2012) . Auf Klon- und taxonomische Namen folgen NCBI-Zugangsnummern. Ammoniak-oxidierende Archaea-amoA-Sequenzen, die in dieser Studie generiert wurden, sind hervorgehoben |
![]() |
ABBILDUNG 6. KONSENSBAUM DER AMMONIAK-OXIDIERENDEN BAKTERIEN . Ein phylogenetischer Konsensbaum wurde aus phylogenetischen Rekonstruktionen mit maximaler Wahrscheinlichkeit und Bayes'scher Inferenz generiert. Die Unterstützung von Konsensbäumen wird durch farbige Kreise an Baumknoten angezeigt. Eingeklappte Knoten und zugewiesene Namen basieren auf Abell et al. (2012) . Auf Klon- und taxonomische Namen folgen NCBI-Zugangsnummern. Die Klade, die den Nitrosomonas-amoA- Genotyp enthält, UWM - Nitroso - 1 -amoA ist grün hervorgehoben, und UWM - Nitroso -2-amoA ist gelb hervorgehoben. |
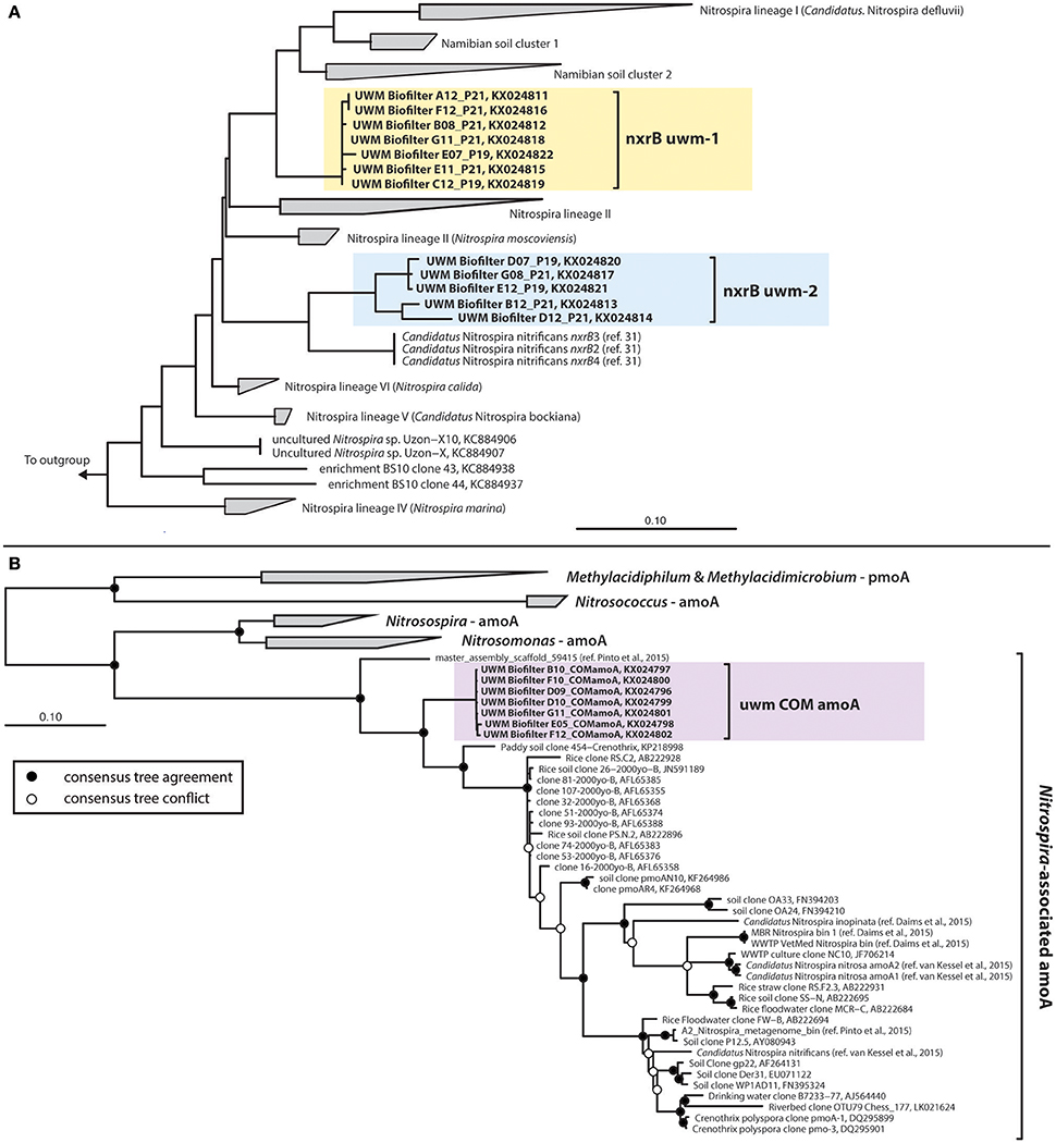
| Der UWM-Biofiltersand beherbergte auch zwei phylogenetisch unterschiedliche und divergente Kladen von nxrB- Sequenzen (85–86 % Nukleotididentität zwischen den Genotypen; KX024811–KX024822), die der Gattung Nitrospira angehörten . Nitrospira nxrB uwm-1 bildete eine Klade, die sich von kultivierten Nitrospira spp. (~92 % Nukleotididentität mit Nitrospira bockiana ). Nitrospira nxrB uwm-2 gruppierte sich phylogenetisch mit Nitrospira spp., die an der vollständigen Nitrifikation beteiligt waren (d. h. Comammox; Daims et al., 2015 ; van Kessel et al., 2015 ; Abbildung 7A ). Wegen der Vereinigung vonNitrospira nxrB uwm–2 mit comammox nxrB - Sequenzen untersuchten wir den Biofilter weiter auf das Vorhandensein von Nitrospira -ähnlichen amoA- Genen. Anschließend amplifizierten wir ein einzelnes Nitrospira - ähnliches amoA aus den Biofilterproben, und die phylogenetische Inferenz platzierte dieses amoA auf einem monophyletischen Zweig mit derzeit bekannten Nitrospira-amoA- Sequenzen, aber in einem bestimmten Cluster (Abbildung 7B ) mit einem Trinkwasser-Metagenom-Contig ( Pinto et al., 2015 ) und ein „Crenothrix pmoA/amoA “ Paddy Soil Clone (KP218998; van Kessel et al., 2016). Einen Link zu ARB-Datenbanken mit diesen Daten finden Sie unter https://github.com/rbartelme/ARB_dbs . | |
![]() |
ABBILDUNG 7. KONSENS-STAMMBÄUME FÜR NITROSPIRA - ÄHNLICHE (A) nxrB- und (B) amoA- Gene. Für die nxrB-Phylogenie wurde der Konsensbaum von Pester et al. (2014) ist illustriert. Die UWM-Biofilter- und Candidatus Nitrospira nitrificans-Sequenzen wurden dieser phylogenetischen Rekonstruktion mit dem Quick-Add-Parsimony-Tool des ARB-Pakets ( Ludwig et al., 2004 ) hinzugefügt, um die Baumtopologie nicht zu verändern. Für die amoAPhylogenie wurde ein phylogenetischer Konsensbaum aus phylogenetischen Rekonstruktionen mit maximaler Wahrscheinlichkeit und Bayes'scher Inferenz generiert. Die Unterstützung von Konsensbäumen wird durch farbige Kreise an Baumknoten angezeigt. Den Klonnamen folgen NCBI-Zugangsnummern oder ein Manuskriptzitat. In beiden Bäumen sind in dieser Studie generierte Sequenzen mit farbigen Kästchen hervorgehoben. |
Zeitliche und räumliche Quantifizierung von NitrifikationsmarkergenenWir haben die zeitliche und räumliche Stabilität der nitrifizierenden Organismen im UWM-Biofilter untersucht, indem wir qPCR-Assays entwickelt haben, die spezifisch für identifizierte amoA- und nxrB- Gene sind. Innerhalb der Ammoniak-oxidierenden Gemeinschaft hatten AOA und Comammox- Nitrospira ( amoA -Assay) Raum-Zeit-Häufigkeitsmuster, die sich von denen der Nitrosomonas - Genotypen unterschieden. Beispielsweise waren AOA und Comammox- Nitrospira in allen Proben zahlenmäßig dominant (Bereich = 450–6500:1) gegenüber Nitrosomonas (kombinierte UWM-Nitroso-1- und Nitroso-2-Genotypen) (Abbildung 8 ; Tabelle 3 ). Die AOA und comammox- Nitrospirahatte im Laufe der Zeit auch stabilere Häufigkeiten [Variationskoeffizient (CV) = 0,38 und 0,55 vs. 1,33 und 1,32 für Nitroso-1 und Nitroso-2; Abbildung 8 ], Kopienzahlkonzentrationen, die weniger von der Tiefe des Biofilters beeinflusst wurden (Tabelle 3 ), und Comammox- Nitrospira waren im gesamten Biofilter etwa 1,9-mal häufiger als AOA. Schließlich zeigten die beiden Nitrosomonas-amoA- Genotypen eine starke zeitliche Häufigkeitskorrelation (Pearsons R = 0,90, Pseudo - p = 0,0002), die nicht mit AOA oder dem Comammox - Nitrospira geteilt wurde (Pearsons R = 0,65 und 0,69 und Pseudo - p = 0,031 und 0,019) . , beziehungsweise). |
|
![]() |
ABBILDUNG 8. KONZENTRATION DES NITRIFIKATIONSMARKERGENS ÜBER DIE ZEIT . Diagramm (A) veranschaulicht die amoA - Kopienzahl (CN) pro Gramm Biofiltersand und Diagramm (B) nxrB CN pro Gramm Biofiltersand für alle identifizierten Genotypen. Die Standardabweichung der dreifachen qPCR-Reaktionen ist für jede Probe angegeben. Die x-Achse gibt die Zeit an, wobei der Zeitpunkt 0 den Beginn eines Fischaufzuchtzyklus darstellt. Proben, die im vorherigen Aufzuchtzyklus gesammelt wurden, sind mit negativen Werten gekennzeichnet. Siehe Tabelle S1 für Beispielmetadaten. |
![]() |
TABELLE 3. NITRIFIKATIONSMARKERGENKONZENTRATIONEN IN BIOFILTERSAND . |
![]() |
ABBILDUNG 9. HEATMAP DER HÄUFIGKEITSMUSTERKORRELATIONEN FÜR NITRIFIKANTEN-GENOTYPEN . Pearson-Korrelationskoeffizientenwerte (r) sind aufgelistet und gemäß der Stärke der Häufigkeitskorrelation zwischen Markergenen für jeden Genotyp gefärbt. Violette Farben zeigen stärkere Korrelationen und grüne Farben zeigen schwächere Korrelationen an. |
Ammoniak-oxidierendes Mikroorganismus-BiomassemodellDie geschätzten Zelldichten für Ammoniak-Oxidationsmittel im Biofilter wurden als Funktion der mittleren Zellverweilzeit (MCRT) modelliert. Da die MCRT des Biofilters unbekannt war, wurde im Modell ein Wertebereich (1–30 Tage) verwendet. Das Modell legt nahe, dass die kombinierten geschätzten Ammoniak-Oxidationsmittel-Zelldichten ( Nitrosomonas + AOA + Commamox- Nitrospira ) durch die beobachtete Ammoniak-Oxidation gestützt werden könnten, und überschätzte diese Dichten tatsächlich. Zum Beispiel zeigt das Modell an, dass die Ammoniak-Oxidationsmittel-Biomasse bei einer mittleren Zellverweilzeit (MCRT) von 20 Tagen fast das Maximum erreicht ( 10 ). Bei dieser 20-tägigen MCRT zeigt das Modell an, dass die gemessene Ammoniakentfernungsrate ~6,2-mal mehr Zellen unterstützen könnte, als wir beobachtet haben (Abbildung 10 ). |
|
![]() |
ABBILDUNG 10. MODELLAUSGABE DER AMMONIAK-OXIDATIONSMITTEL-ZELLKONZENTRATION ALS FUNKTION DER MITTLEREN ZELLVERWEILZEIT (MCRT) DES BIOFILTERS . Die rote Linie zeigt Schätzungen der Ammoniak-Oxidationsmittel-Zellhäufigkeit aus der mittleren Änderung der Ammoniakkonzentration über die Filtermatrix als Funktion der mittleren Zellverweilzeit. Der schattierte graue Bereich stellt den Bereich der Zellhäufigkeitsschätzungen aus den minimal und maximal beobachteten Ammoniakentfernungsraten dar. Die horizontale gestrichelte Linie zeigt die qPCR-geschätzte Gesamt-Ammoniak-Oxidationsmittel-Häufigkeit (Ammoniak-oxidierende Archaea + Ammoniak-oxidierende Bakterien + Comammox Nitrospira ) im System an. |
Diskussion
Zusammensetzung der mikrobiellen Biofilter-Gemeinschaft
In dieser Studie haben wir Daten generiert, die die Zusammensetzung der mikrobiellen Gemeinschaft für einen nitrifizierenden RAS-Süßwasser-Biofilter im Produktionsmaßstab eingehend untersucht und unser Verständnis der Komplexität dieser Systeme über frühere Berichte hinaus erweitert haben ( Sugita et al., 2005 ; Sauder et al., 2011 ; Blancheton et al., 2013 ). Diese tiefere Abdeckung gab uns die Möglichkeit, zeitliche und tiefe Verteilungen sowohl für die gesamten bakteriellen als auch für die archaealen Gemeinschaften und die potenziellen nitrifizierenden Mitgliedskonsortien darin zu untersuchen. In früheren Studien von Süßwasser-RAS-Biofiltern wurden Actinobacteria, Gammaproteobacteria, Plantomycetes und Sphingobacteria als dominante Taxa identifiziert, wenn auch auf verfeinerten taxonomischen EbenenAcinetobacteria, Cetobacterium, Comamonas, Flectobacillus, Flavobacterium und Hyphomicrobium waren weit verbreitet ( Sugita et al., 2005 ). Alle diese Gattungen waren in unseren Biofiltersandproben vorhanden und relativ häufig (> 0,5 % Gesamtgemeinschaft; taxonomische Aufschlüsselung auf Gattungsebene in Tabelle S2), was darauf hindeutet, dass möglicherweise ein Selektionsdruck für Heterotrophe besteht, die systemübergreifend wirken. Einige Forscher haben die Hypothese aufgestellt, dass jeder RAS-Biofilter eine einzigartige mikrobielle Gemeinschaftszusammensetzung haben sollte, die durch Betriebskontrollen und Komponenten, die im RAS implementiert sind, geformt wird ( Sugita et al., 2005 ; Blancheton et al., 2013 ). Untermauert wird diese Idee von vielen der am häufigsten vorkommenden Bakteriengattungen in unserem System (z.Kribbella, Niabella, Chitinophaga, Byssovorax, Hyphomicrobium ) wurde in anderen Systemen nicht als häufig gemeldet. Während es wahrscheinlich zutrifft, dass jede mikrobielle Gemeinschaft unter den RAS-Biofiltern einzigartig sein wird, d. h. jeder Biofilter einen einzigartigen „mikrobiellen Fingerabdruck“ hat, ist die geringe Anzahl von RAS-Biofiltern mit Informationen über die Zusammensetzung der Gemeinschaft bis heute und die geringe Sequenzierungstiefe in bestehenden Studien, verbietet es, belastbare systemübergreifende Vergleiche anzustellen und zugrunde liegende Trends bei der Zusammensetzung der Community zu identifizieren, die sich auf den Systembetrieb beziehen.
Von verschiedenen Komponenten von RAS wird erwartet, dass sie einzigartigen Umgebungsselektivitätsdrücken ausgesetzt sind, und daher sollten mehrere unterschiedliche mikrobielle Gemeinschaften innerhalb eines einzigen RAS vorhanden sein. Unsere Gemeinschaftsdaten zeigen, dass es konsistente und signifikante Unterschiede in den Biofiltersand- und Wassergemeinschaften gibt. Zu diesen Unterschieden gehörten Gemeindemitglieder, die in den Wasserproben allgegenwärtig, aber fast ausschließlich waren. Diese Taxa könnten Restmitglieder sein, die von früheren Komponenten im System stammen (z. B. Aufzuchttank, Klärbecken), aber die hohe Scherkraft in einem Wirbelsandbett kann zu einem unbeständigen Durchgang dieser einströmenden Mikroorganismen führen. Die Wasserproben zeigten auch eine verringerte Darstellung prominenter sandassoziierter Taxa, einschließlich der meisten bekannten Nitrifikanten, Daher würden Studien, bei denen Biofilter-Abflusswasser entnommen wird, die mit der Nitrifikation verbundenen mikrobiellen Ansammlungen nicht genau darstellen. Diese Beobachtungen stützen frühere Beobachtungen mit dem gleichen Effekt und unterstützen weiter die Idee, dass sich eine vorübergehende planktonische mikrobielle Ansammlung ständig durch RAS-Komponenten bewegt, während sich eine unabhängige Gemeinschaft auf den Biofiltermedien entwickelt (Blancheton et al., 2013 ).
Unsere Zeitreihen zeigen, dass die Veränderung der Zusammensetzung der RAS-Biofilter-Bakteriengemeinschaft mit Veränderungen der Umweltparameter im Zusammenhang mit dem Fischwachstum korreliert (dh Anzahl der Fische, Wassertemperatur, Leitfähigkeit, Oxidations-Reduktions-Potenzial und Futtergröße). Dieses Ergebnis stimmt mit der Hypothese überein, dass die Variation der Biofilter-Bakteriengemeinschaft durch das Futter und das Fischwachstum verursachten Verschiebungen im C/N-Verhältnis folgt ( Michaud et al., 2006 , 2014). Die Variabilität der Gemeinschaft ist anscheinend auf die nicht-nitrifizierenden Mitglieder des Biofilters beschränkt, da sich die Zusammensetzung oder Häufigkeit der dominanten nitrifizierenden Organismen im Laufe der Zeit kaum verändert hat. Die Probenahme in verschiedenen Tiefen des Biofilters ergab unterschiedliche mikrobielle Gemeinschaften in jeder Sandschicht, was auf eine mögliche Aufteilung über physikalische und chemische Gradienten innerhalb des Biofilters hindeutet. Im Gegensatz zu den beobachteten zeitlichen Schwankungen waren diese Unterschiede sowohl in den heterotrophen Ansammlungen als auch in der Häufigkeit von Nitrifikanten vorhanden. Es scheint, dass dieser Biofilter eine stabile, aber in die Tiefe unterteilte nitrifizierende Gemeinschaft inmitten einer sich verändernden Bakteriengemeinschaft aufrechterhält, deren Zusammensetzung mit Schwankungen in der Nährstoffzufuhr verbunden ist, die letztendlich aus dem Ergebnis des Fischwachstums stammt.
Im Allgemeinen wird die heterotrophe mikrobielle Gemeinschaft des RAS-Biofilters nur als konkurrierend mit den Nitrifizierern um Ressourcen angesehen, und die Systemdesign-Richtlinien empfehlen den Betrieb auf der Grundlage dieser Prämisse ( Okabe et al., 1995 ). Diese Ansicht kann jedoch die weitere Entwicklung der Biofiltertechnologie einschränken, da sich herausstellt, dass der Kontext heterotropher Lebensgemeinschaften eine breitere Rolle bei der Nitrifikation spielen kann. Unsere Daten zeigen deutlich, dass die heterotrophe Gemeinschaft während „typischer“ Fischaufzuchtzyklen erheblich variiert. In einigen Szenarien ist es möglich, dass diese Änderungen die Nitrifikation beeinflussen. Beispielsweise ist bekannt, dass bestimmte Heterotrophe die Nitrifikationsraten in Nitrosomonas- und Nitrobacter- Bioreaktoren erhöhen ( Sedlacek et al., 2016). Es ist nicht bekannt, ob sich diese Wechselwirkungen auf andere Ammoniak- und Nitrit-oxidierende Taxa oder andere Systeme erstrecken, aber das Zusammenspiel zwischen Heterotrophen und Nitrifikanten als Mittel zur Erhöhung der Nitrifikationsraten in RAS sollte untersucht werden. Weitere Daten über Systeme hinweg und über längere Zeiträume in einem einzelnen System werden ebenfalls benötigt, um die „normale“ vs. stochastische Systemvariabilität einzugrenzen und wichtige Taxa- oder Community-Assembly-Prinzipien zu identifizieren, die RAS regeln.
Nitrifizierende Konsortien
Vor metagenomischen Studien wurde angenommen, dass Mitglieder einiger Bakteriengruppen für die Ammoniakoxidation verantwortlich sind. Die Isolierung des ersten Ammoniak-oxidierenden Archaeons, Nitrosopumilus maritimus , veränderte globale Nitrifikationsmodelle ( Könneke et al., 2005 ). AOA sind sowohl in natürlichen als auch in technischen Umgebungen allgegenwärtig und unterscheiden sich scheinbar durch Nischen von ammoniakoxidierenden Bakterien (AOB), basierend auf der Ammoniakkonzentration, wo AOA AOB bei relativ niedrigen Konzentrationen übertreffen ( Hatzenpichler, 2012 ). Diese Beziehung scheint sich auf Süßwasser-Biofilter auszudehnen, da kürzlich gezeigt wurde, dass AOA in Süßwasser-Aquarien-Biofiltern dominieren, wenn die Ammoniakkonzentrationen niedrig sind (< 30 μM; Pester et al., 2011). Unsere Daten unterstützen diese früheren Ergebnisse, da AOA 6 × 10 5 Mal häufiger vorkamen als beide Nitrosomonas - Genotypen im UWM-Biofilter, der ähnlich niedrige Ammoniakkonzentrationen im Zufluss aufrechterhält (Mittelwert = 9 μM). AOA zeigte eine geringe Häufigkeitsvariation mit der Tiefe oder über die Zeit (< 3-fache Änderung), während Nitrosomonas während späterer Perioden im Fischaufzuchtzyklus und tiefer im Biofilter eine um eine Größenordnung größere Häufigkeit aufwies (Tabelle 3 ). Systemammoniak ist spät im Aufzuchtzyklus am höchsten (Tabelle S1) und vermutlich tiefer im Biofilter, der den Zuflussöffnungen am nächsten ist.
Obwohl AOA gegenüber AOB zahlenmäßig dominant waren, war ein vermutetes drittes Ammoniak-Oxidationsmittel auch in der Biofiltersandmatrix vorhanden. Die Identifizierung von Nitrospira - ähnlichem amoA ( 7B ) im Biofilter und die starke Korrelation zwischen der Häufigkeit des Nitrospira-nxrB-uwm-2- Gens und diesem Nitrospira-amoA legt nahe, dass Nitrospira spp. vollständig Ammoniak oxidiert. befindet sich im UWM-Biofilter. Tatsächlich fanden wir heraus, dass das Comammox - amoA das am häufigsten vorkommende Ammoniak-oxidierende Gen im Biofilter war (im Durchschnitt 1,9-mal so hoch wie das von AOA -amoA ). Ähnlich wie die AOA, die comammox Nitrospirazeigten nur geringe Schwankungen in der Häufigkeit mit der Tiefe oder im Laufe der Zeit, was darauf hindeutet, dass AOA und Comammox Nitrospira in diesem System stabil koexistieren. Es wird vorausgesagt, dass die Comammox-Reaktion in Systemen mit begrenztem Substratzufluss wettbewerbsfähig ist, und Comammox Nitrospira hat sich in Trinkwassersystemen als üblich erwiesen ( Pinto et al., 2015 ). Ein Teil der ursprünglichen Entdeckung von Comammox umfasste eine Comammox- Nitrospira aus einem RAS ( van Kessel et al., 2015 ), jedoch im anoxischen Teil eines Rieselbiofilters. Daher können RAS-Biofilter, die häufig eine kommunale Wasserquelle und einen relativ geringen Nährstoffzufluss haben, ein häufiges Reservoir für die Besiedlung mit Comammox Nitrospira sein .
Die Physiologie des UWM-RAS-Biofilter-AOA kann aus unserem Datensatz nicht interpretiert werden, aber beide AOA-Genotypen gruppieren sich phylogenetisch innerhalb des Nitrososphaera -Schwesterclusters, der hauptsächlich durch geklonte amoA- Sequenzen aus Boden, Sediment und einigen mit Süßwasseraquarien assoziierten AOA repräsentiert wird. Kürzlich wurde ein Organismus mit dem Namen Candidatus Nitrosocosmicus franklandus ( Lehtovirta-Morley et al., 2016 ) aus dem Schwestercluster Nitrososphaera isoliert . Ca. Nitrosocosmicus spp. scheinen geeignet zu sein, höhere Konzentrationen von Ammoniak und Nitrit zu tolerieren als andere AOA, und sind zu ureolytischem Wachstum fähig ( Lehtovirta-Morley et al., 2016), die beide vorteilhafte Eigenschaften in RAS-Umgebungen sein könnten. AOA wurden jetzt in Süßwasser-, Brackwasser- und Salzwasser-RAS nachgewiesen, die auch eine Vielzahl von kultivierten Arten umfassen, von Flossenfischen bis zu Krebstieren ( Urakawa et al., 2008 ; Sauder et al., 2011 ; Sakami et al., 2012 ) . Angesichts der gemeinsamen AOA-Dominanz gegenüber Nitrosomonas in nitrifizierenden RAS-Biofiltern, einschließlich in unserem Studiensystem, ist ein besseres Verständnis der AOA-Ökophysiologie erforderlich, um zu verstehen, wie Systemdesigns zur Maximierung der AOA-Fähigkeiten verwendet werden könnten.
Obwohl AOA in RAS-Biofiltern weit verbreitet zu sein scheint, deutet das Vorhandensein von AOA mit Comammox Nitrospira in unserem System darauf hin, dass das Verständnis der AOA-Physiologie möglicherweise nur ein Teil des Verständnisses der Nitrifikation von RAS-Biofiltern ist. Es ist klar, dass diese Umgebung im Allgemeinen die Vermehrung von Organismen begünstigt, von denen angenommen wird, dass sie Spezialisten mit hoher Affinität und geringem Substrat sind und ein komplexes nitrifizierendes Konsortium unterstützen können. Es sind jedoch weitere Arbeiten erforderlich, um zu verstehen, wie sich die Ammoniakoxidation zwischen den verschiedenen Ammoniakoxidatoren aufteilt, die um das Substrat konkurrieren, und wie der Systembetrieb potenziell flexible Ammoniakoxidationsmittelphysiologien nutzen kann.
In unserem System haben wir Nitrobacter nicht nachgewiesen , dessen physiologische Einschränkungen häufig bei der Berechnung der RAS-Biofiltrationskapazität verwendet werden. Stattdessen identifizierten wir Nitrospira als die dominierenden Nitrit-oxidierenden Bakterien (NOB). Nitrospira gelten allgemein als K -Stratege NOB, die oligotrophe Umgebungen bevorzugen, während Nitrobacter R -Stratege Copiotrophe sind ( Nowka et al., 2015 ). Nitrospira uwm-1 wies eine starke Korrelation des Häufigkeitsmusters mit AOA auf, hatte eine Häufigkeit (~10 8 nxrB CN/g Sand), die ungefähr der von AOA entsprach, und war phylogenetisch mit bekannter Nitritoxidation geclustertNitrospira . Zusammengenommen deutet dies darauf hin, dass Nitrospira uwm-1 das primäre streng nitritoxidierende Bakterium in diesem Biofilter ist. Die Dominanz von Nitrospira in diesem System und mehreren anderen RAS ( Schreier et al., 2010 ; van Kessel et al., 2010 ; Auffret et al., 2013 ; Brown et al., 2013 ; Kruse et al., 2013 ) deutet darauf hin ist ein vielseitiges metabolisches Netzwerk, das die RAS-Biofilter-Nitrifikation antreibt. Zum Beispiel Nitrit-oxidierendes Nitrospiraspp. besitzen eine Vielzahl von Stoffwechselwegen und es wurde experimentell gezeigt, dass sie Harnstoff und Cyanat zu Ammoniak hydrolysieren, wodurch die Nitrifikation durch Kreuzfütterung mit AOA/AOB initiiert wird. Dieser Prozess widerspricht der angenommenen Rolle von Nitritoxidierern ausschließlich als Konverter von Nitrit zu Nitrat ( Daims et al., 2016 ). Ob Nitrospira in RAS Stickstoffpools durch diese alternativen Wege bewegt oder nicht, ist noch nicht bekannt.
Angesichts der Diversität von Nitrifikanten und des wachsenden Verständnisses der Flexibilität des Nitrifikantenstoffwechsels ist es möglich, dass einige der identifizierten Ammoniak-oxidierenden Organismen in unserem System keine Ammoniakoxidation durchführten, da dieses Szenario in kommunalen Abwasserbehandlungssystemen beobachtet wurde ( Mußmann et al ., 2011 ). Unser Modell zeigt an, dass die gemessene Ammoniakentfernung die vorhergesagte Ammoniak-Oxidationsmittel-Biomasse unterstützen könnte und tatsächlich die Anzahl der vorhandenen Ammoniak-Oxidationszellen überschätzt. Diese Überschätzung könnte das Ergebnis der Abhängigkeit des Modells von der Biomasseproduktion aus traditionellen AOM-Stoffwechseln sein, von denen viele die Biomasseproduktion aus der Ammoniakoxidation für metabolisch flexible Ammoniakoxidierer oder Comammox Nitrospira (Costa et al., 2006 ). Auch das im Modell verwendete Zellvolumen basiert auf Messungen von Candidatus Nitrosocosmicus franklandus, einem relativ kleinen Mikroorganismus; Daher können auch Unterschiede in der Zellgröße bei ammoniakoxidierenden Taxa zur Überschätzung der Biomasse beitragen. Um das Verhältnis von Ammoniakverbrauch zu Biomasseproduktion, das zur Einschränkung des Biofilterdesigns verwendet wird, genau vorherzusagen, müssen zukünftige Modelle die Unterschiede in der Substratkinetik zwischen Stoffwechselwegen von Ammoniakoxidatoren, Unterschiede in der Zellgröße zwischen den Taxa berücksichtigen und ein aktualisiertes Verständnis von enthalten Cross-Feeding zwischen AOM und NOB ( De Schryver und Vadstein, 2014 ; Daims et al., 2016 ).
Diese Studie baut auf den sich anhäufenden Beweisen auf, dass Biofilter-Mikrobengemeinschaften in Süßwasser-RAS dynamisch, vielfältig und durch die Verfügbarkeit von Ressourcen stärker verteilt sind, als im Designprozess oft berücksichtigt wird. Unsere Ergebnisse zusammen mit anderen ( Sakami et al., 2012 ; Brown et al., 2013) weisen darauf hin, dass die Mikroorganismen, die die Nitrifikation in RAS durchführen, sich von denen unterscheiden, die traditionell zur Modellierung der Nitrifikationskapazität von RAS verwendet werden. Diese Diskrepanz deutet darauf hin, dass es Potenzial für eine weitere Feinabstimmung des Biofilterdesigns gibt, um diese neu entdeckten Physiologien zu nutzen und die Startverfahren so zu ändern, dass die Ziele der Tierproduktion an die nitrifizierenden Mikroorganismen angepasst werden, die diese Anforderungen am besten erfüllen können. Die Einbeziehung dieses Wissens würde Möglichkeiten bieten, neue Systemoperationen zu entwickeln, wie z. B. den Betrieb bei einem niedrigeren pH-Wert ( Hüpeden et al., 2016) und könnte die Systemoptimierung über die Grenze der aktuellen Nitrifikationsmodelle hinaus bewegen. Dennoch bleiben viele Unbekannte, einschließlich der Frage, wie Unterschiede in der Systemgröße, den Wassereigenschaften und der Systeminitiierung mit anschließenden Gründereffekten die Zusammensetzung, Stabilität und letztendlich die Leistung der Biofiltergemeinschaft beeinflussen. Die weitere Nutzung der Theorie der mikrobiellen Ökologie in der Aquakultur hat das Potenzial, die RAS-Fähigkeiten zu erweitern, derzeit nicht erkannte Wechselwirkungen zwischen Mikroorganismen und Systemdesign zu identifizieren und replizierbare Systeme ohne Einleitung zu erleichtern ( De Schryver und Vadstein, 2014 ).
Weiterführender Artikel: Biofilter: Biofilm
Autorenbeiträge
RB trug zur Entwicklung der Forschungsprojektziele bei, führte die Laborarbeit und den größten Teil der Datenanalyse durch und war der Hauptautor beim Schreiben und Überarbeiten des Manuskripts. SM war am Schreiben und Bearbeiten des Manuskripts beteiligt und stellte die Hauptfinanzierungsquelle zur Verfügung. RN trug zur Entwicklung von Forschungsprojektzielen bei, lieferte Datenanalysen, war an der gesamten Erstellung und Bearbeitung des Manuskripts beteiligt und steuerte eine Quelle zur Projektfinanzierung bei.
Finanzierung
Die Finanzierung dieser Arbeit wurde durch einen Anreizzuschuss des Systems der Universität von Wisconsin an die School of Freshwater Sciences und durch Startkapital für Labore an RN bereitgestellt.
Erklärung zu Interessenkonflikten
Die Autoren erklären, dass die Forschung ohne kommerzielle oder finanzielle Beziehungen durchgeführt wurde, die als potenzieller Interessenkonflikt ausgelegt werden könnten.
Danksagungen
Wir schätzen den Einblick und die technische Unterstützung einer Reihe von Kollegen, darunter: das Binkowski-Labor, das Zugang zu ihrem RAS-System und den Bedienerdaten gewährte, Katherine Halmo, die bei der DNA-Extraktion half, Jenny Fisher, die R-Skript-Korrekturlesen und Code-Vorschläge lieferte, Melinda Bootsma und Patricia Bower, die während der Entwicklung des qPCR-Assays konsultiert wurden, Ameet Pinto und Brett Mellbye, die Comammox amoA- Sequenzen und Nitrobacter zur Verfügung stelltenspp. gDNA, Steve Summerfelt, der mittlere Zellverweilzeiten für typische Aquakultur-Biofilter im kommerziellen Maßstab bereitstellte, und Christopher E. Lawson, der wertvolle Kommentare zu früheren Versionen des Manuskripts lieferte. Wir schätzen auch das technische Know-how in der massiv parallelen Sequenzierung, das vom Marine Biological Laboratory in Woods Hole und dem Great Lakes Genomic Center in UW-Milwaukee bereitgestellt wird. Abschließend möchten wir die aufschlussreichen Diskussionen von Kollegen und Teilnehmern von ICoN4 und ISME16 würdigen.
Ergänzungsmaterial
Das ergänzende Material zu diesem Artikel finden Sie online unter: https://www.frontiersin.org/article/10.3389/fmicb.2017.00101/full#supplementary-material
Lokale Version des ergänzenden Materials: Präsentation 1.pdf, Tabelle 1.xlsx, Tabelle 2.xlsx
Verweise
Abell, GCJ, Robert, SS, Frampton, DMF, Volkman, JK, Rizwi, F., Csontos, J., et al. (2012). Hochdurchsatzanalyse der Zusammensetzung der Ammoniak-Oxidationsmittel-Gemeinschaft über ein neuartiges, amoA-basiertes funktionelles Genarray. PLoS EINS 7:e51542. doi: 10.1371/journal.pone.0051542
Auffret, M., Yergeau, E., Pilote, A., Proulx, E., Proulx, D., Greer, CW, et al. (2013). Einfluss der Wasserqualität auf die Bakterienpopulationen und Fehlaromen in rezirkulierenden Aquakultursystemen. FEMS Mikrobiol. Ecol. 84, 235–247. doi: 10.1111/1574-6941.12053
Badiola, M., Mendiola, D., und Bostock, J. (2012). Analyse rezirkulierender Aquakultursysteme (RAS): Hauptprobleme beim Management und zukünftige Herausforderungen. Aquak. Eng. 51, 26–35. doi: 10.1016/j.aquaeng.2012.07.004
Bagchi, S., Vlaeminck, SE, Sauder, LA, Mosquera, M., Neufeld, JD, und Boon, N. (2014). Zeitliche und räumliche Stabilität von Ammoniak oxidierenden Archaeen und Bakterien in Aquarienbiofiltern. PLoS EINS 9:e113515. doi: 10.1371/journal.pone.0113515
Barange, M., Merino, G., Blanchard, JL, Scholtens, J., Harle, J., Allison, EH, et al. (2014). Auswirkungen des Klimawandels auf die Produktion mariner Ökosysteme in Gesellschaften, die von der Fischerei abhängig sind. Nat. Klima. Wechsel. 4, 211–216. doi: 10.1038/nclimate2119
Blancheton, JP, Attramadal, KJK, Michaud, L., d'Orbcastel, ER, und Vadstein, O. (2013). Einblick in die Bakterienpopulation in Aquakultursystemen und ihre Auswirkungen. Aquak. Eng. 53, 30–39. doi: 10.1016/j.aquaeng.2012.11.009
Brown, MN, Briones, A., Diana, J. und Raskin, L. (2013). Ammoniak-oxidierende Archaeen und Nitrit-oxidierende Nitrospiras im Biofilter eines Kreislaufsystems für Garnelen. FEMS Mikrobiol. Ecol. 83, 17–25. doi: 10.1111/j.1574-6941.2012.01448.x
Chen, S., Ling, J. und Blancheton, J.-P. (2006). Nitrifikationskinetik des Biofilms, beeinflusst durch Faktoren der Wasserqualität. Aquak. Eng. 34, 179–197. doi: 10.1016/j.aquaeng.2005.09.004
Christman, GD, Cottrell, MT, Popp, BN, Gier, E. und Kirchman, DL (2011). Häufigkeit, Diversität und Aktivität von Ammoniak-oxidierenden Prokaryoten im arktischen Küstenozean im Sommer und Winter. Appl. Umgebung. Mikrobiol. 77, 2026–2034. doi: 10.1128/AEM.01907-10
Costa, E., Pérez, J. und Kreft, JU (2006). Warum wird die Stoffwechselarbeit in der Nitrifikation aufgeteilt? Trends Mikrobiol. 14, 213–219. doi: 10.1016/j.tim.2006.03.006
Daims, H., Lebedeva, EV, Pjevac, P., Han, P., Herbold, C., Albertsen, M., et al. (2015). Vollständige Nitrifikation durch Nitrospira-Bakterien. Natur 528, 504–509. doi: 10.1038/natur16461
Daims, H., Lücker, S., und Wagner, M. (2016). Eine neue Perspektive auf Mikroben, die früher als Nitrit-oxidierende Bakterien bekannt waren. Trends Mikrobiol . 2016, 1–14. doi: 10.1016/j.tim.2016.05.004
De Schryver, P., und Vadstein, O. (2014). Ökologische Theorie als Grundlage zur Kontrolle der pathogenen Invasion in der Aquakultur. ISME J. 8, 2360–2368. doi: 10.1038/ismej.2014.84
Edgar, RC (2004). MUSKEL: multiples Sequenzalignment mit hoher Genauigkeit und hohem Durchsatz. Nukleinsäuren res. 32, 1792–1797. doi: 10.1093/nar/gkh340
Eren, AM, Morrison, HG, Lescault, PJ, Reveillaud, J., Vineis, JH und Sogin, ML (2015). Minimale Entropiezerlegung: unüberwachte Oligotypisierung zur sensitiven Partitionierung von Hochdurchsatz-Markergensequenzen. ISME J. 9, 968–979. doi: 10.1038/ismej.2014.195
Eren, AM, Vineis, JH, Morrison, HG, und Sogin, ML (2013). Eine Filtermethode zur Generierung hochwertiger Short-Reads mithilfe der Paired-End-Technologie von Illumina. PLoS EINS 8:e66643. doi: 10.1371/annotation/afa5c40d-c604-46ae-84c4-82cb92193a5e
Fisher, JC, Newton, RJ, Dila, DK und McLellan, SL (2015). Städtische mikrobielle Ökologie einer Süßwassermündung des Michigansees. Elem. Wissenschaft. Anthr. 3:64. doi: 10.12952/journal.elementa.000064
Harrell, FE Jr., (2016). Hmisc: harrell Verschiedenes. R-Paketversion 4.0-2 . Online verfügbar unter: https://CRAN.R-project.org/package=Hmisc
Hatzenpichler, R. (2012). Diversität, Physiologie und Nischendifferenzierung ammoniakoxidierender Archaeen. Appl. Umgebung. Mikrobiol. 78, 7501–7510. doi: 10.1128/AEM.01960-12
Hovanec, TA, und DeLong, EF (1996). Vergleichende Analyse nitrifizierender Bakterien in Süß- und Meerwasseraquarien. Appl. Umgebung. Mikrobiol. 62, 2888–2896.
Hovanec, TA, Taylor, LT, Blakis, A. und Delong, EF (1998). Nitrospira-ähnliche Bakterien im Zusammenhang mit der Nitritoxidation in Süßwasseraquarien. Appl. Umgebung. Mikrobiol. 64, 258–264.
Hüpeden, J., Wegen, S., Off, S., Lücker, S., Bedarf, Y., Daims, H., et al. (2016). Die relative Häufigkeit von Nitrotoga in einem Biofilter einer Aquakulturanlage mit kaltem Süßwasser scheint durch einen leicht sauren pH-Wert stimuliert zu werden. Appl. Umgebung. Mikrobiol. 82, 1838–1845. doi: 10.1128/AEM.03163-15
Huse, SM, Dethlefsen, L., Huber, JA, Welch, DM, Relman, DA, und Sogin, ML (2008). Erforschung der mikrobiellen Diversität und Taxonomie mithilfe der hypervariablen SSU-rRNA-Tag-Sequenzierung. PLoS Genet. 4:e1000255. doi: 10.1371/journal.pgen.1000255
Huse, SM, Mark Welch, DB, Voorhis, A., Shipunova, A., Morrison, HG, Eren, AM et al. (2014a). VAMPS: eine Website zur Visualisierung und Analyse mikrobieller Populationsstrukturen. BMC Bioinformatik 15:41. doi: 10.1186/1471-2105-15-41
Huse, SM, Young, VB, Morrison, HG, Antonopoulos, DA, Kwon, J., Dalal, S., et al. (2014b). Vergleich von Bürsten- und Biopsie-Probenentnahmemethoden des Ileumbeutels zur Beurteilung der Schleimhaut-assoziierten Mikrobiota menschlicher Probanden. Mikrobiom 2, 1–5. doi: 10.1186/2049-2618-2-5
Kindaichi, T., Ito, T. und Okabe, S. (2004). Ökophysiologische Wechselwirkung zwischen nitrifizierenden Bakterien und heterotrophen Bakterien in autotrophen nitrifizierenden Biofilmen, bestimmt durch Mikroautoradiographie-Fluoreszenz- in-situ - Hybridisierung ökophysiologische Wechselwirkung zwischen nitrifizierenden Bakterien und He. Appl. Umgebung. Mikrobiol. 70, 1641–1650. doi: 10.1128/AEM.70.3.1641-1650.2004
Klinger, D., und Naylor, R. (2012). Lösungssuche in der Aquakultur: einen nachhaltigen Kurs einschlagen. Jährlich Rev. Umwelt. Ressource. 37, 247–276. doi: 10.1146/annurev-environ-021111-161531
Könneke, M., Bernhard, AE, de la Torre, JR, Walker, CB, Waterbury, JB, und Stahl, DA (2005). Isolierung eines autotrophen Ammoniak-oxidierenden marinen Archäons. Natur 437, 543–546. doi: 10.1038/natur03911
Kruse, M., Keuter, S., Bakker, E., Spieck, E., Eggers, T. und Lipski, A. (2013). Relevanz und Diversität von Nitrospira-Populationen in Biofiltern von Brack-RAS. PLoS EINS 8:e64737. doi: 10.1371/journal.pone.0064737
Kuhn, DD, Drahos, DD, Marsh, L. und Flick, GJ (2010). Bewertung eines Produkts mit nitrifizierenden Bakterien zur Verbesserung der Nitrifikationseffizienz in rezirkulierenden Aquakultursystemen. Aquak. Eng. 43, 78–82. doi: 10.1016/j.aquaeng.2010.07.001
Lee, DE, Lee, J., Kim, YM, Myeong, JI und Kim, KH (2016). Unkultivierte Bakteriendiversität in einem Aquakultursystem mit Meerwasserkreislauf, das durch 16S-rRNA-Gen-Amplikon-Sequenzierung nachgewiesen wurde. J. Microbiol. 54, 296–304. doi: 10.1007/s12275-016-5571-4
Lehtovirta-Morley, LE, Ross, J., Hink, L., Weber, EB, Gubry-Rangin, C., Thion, C., et al. (2016). Isolierung von „Candidatus Nitrosocosmicus franklandus“, einem neuartigen ureolytischen Bodenarchaea-Ammoniakoxidierer mit Toleranz gegenüber hohen Ammoniakkonzentrationen. FEMS Mikrobiol. Ecol. 95, 1–10. doi: 10.1093/femsec/fiw057
Lewis, WM, und Morris, DP (1986). Toxizität von Nitrit für Fische: eine Überprüfung. Trans. Bin. Fisch. Soc. 115, 183–195. doi: 10.1577/1548–8659(1986)115<183:TONTF>2.0.CO;2
Ludwig, W., Strunk, O., Westram, R., Richter, L., Meier, H., Yadhukumar, et al. (2004). ARB: eine Softwareumgebung für Sequenzdaten. Nukleinsäuren res. 32, 1363–1371. doi: 10.1093/nar/gkh293
Luesken, FA, van Alen, TA, van der Biezen, E., Frijters, C., Toonen, G., Kampman, C., et al. (2011). Diversität und Anreicherung von nitritabhängigen anaeroben Methan oxidierenden Bakterien aus Klärschlamm. Appl. Mikrobiol. Biotechnologie. 92, 845–854. doi: 10.1007/s00253-011-3361-9
Martin, M. (2011). Cutadapt entfernt Adaptersequenzen aus Sequenzierungs-Reads mit hohem Durchsatz. EMBnet J. 17, 10–12. doi: 10.14806/ej.17.1.200
Martins, CIM, Eding, EH, Verdegem, MCJ, Heinsbroek, LTN, Schneider, O., Blancheton, JP, et al. (2010). Neue Entwicklungen bei rezirkulierenden Aquakultursystemen in Europa: eine Perspektive auf ökologische Nachhaltigkeit. Aquak. Eng. 43, 83–93. doi: 10.1016/j.aquaeng.2010.09.002
Meyer, JL, Akerman, NH, Proskurowski, G., und Huber, JA (2013). Mikrobiologische Charakterisierung von „Schneebläser“-Öffnungen nach dem Ausbruch am axialen Seamount, Juan-de-Fuca-Kamm. Vorderseite. Mikrobiol. 4:153. doi: 10.3389/fmicb.2013.00153
Michaud, L., Blancheton, JP, Bruni, V., und Piedrahita, R. (2006). Wirkung von partikulärem organischem Kohlenstoff auf heterotrophe Bakterienpopulationen und Nitrifikationseffizienz in biologischen Filtern. Aquak. Eng. 34, 224–233. doi: 10.1016/j.aquaeng.2005.07.005
Michaud, L., Lo Giudice, A., Interdonato, F., Triplet, S., Ying, L. und Blancheton, JP (2014). C/N-Verhältnis-induzierte strukturelle Verschiebung von Bakteriengemeinschaften in Aquakultur-Biofiltern im Labormaßstab. Aquak. Eng . 58, 77–87. doi: 10.1016/j.aquaeng.2013.11.002
Miller, MA, Pfeiffer, W. und Schwartz, T. (2010). „Creating the CIPRES Science Gateway for inference of large phylogenetic trees“, im Gateway Computing Environments Workshop 2010, GCE 2010 (New Orleans, LA), 1–8.
Mußmann, M., Brito, I., Pitcher, A., Sinninghe Damsté, JS, Hatzenpichler, R., Richter, A., et al. (2011). Thaumarchaeoten, die in nitrifizierenden Schlämmen von Raffinerien reichlich vorhanden sind, exprimieren amoA, sind aber keine obligatorischen autotrophen Ammoniakoxidierer. Proz. Natl. Akad. Wissenschaft. USA 108, 16771–16776. doi: 10.1073/pnas.1106427108
Nelson, MC, Morrison, HG, Benjamino, J., Grim, SL und Graf, J. (2014). Analyse, Optimierung und Verifizierung von Illumina-generierten 16S-rRNA-Gen-Amplikon-Surveys. PLoS EINS 9:e94249. doi: 10.1371/journal.pone.0094249
Newton, RJ, McLellan, SL, Dila, DK, Vineis, JH, Morrison, HG, Murat Eren, A., et al. (2015). Abwasser spiegelt die Mikrobiome menschlicher Populationen wider. MBio 6, e02574–e02514. doi: 10.1128/mBio.02574-14
Nowka, B., Daims, H., und Spieck, E. (2015). Vergleichende Oxidationskinetik Nitrit-oxidierender Bakterien: Nitritverfügbarkeit als Schlüsselfaktor zur Nischendifferenzierung. Appl. Umgebung. Mikrobiol. 81, 745–753. doi: 10.1128/AEM.02734-14
Okabe, S., Hirata, K., und Watanabe, Y. (1995). Dynamische Änderungen der räumlichen mikrobiellen Verteilung in Biofilmen mit gemischten Populationen: experimentelle Ergebnisse und Modellsimulation. Wasser Wissenschaft. Technol. 32, 67–74. doi: 10.1016/0273-1223(96)00009-1
Oksanen, J., Blanchet, FG, Kindt, R., Legendre, P., Minchin, PR, O'Hara, RB, et al. (2015). vegan: Gemeinschaftsökologie-Paket . Online verfügbar unter: http://cran.r-project.org/package=vegan
Pester, M., Maixner, F., Berry, D., Rattei, T., Koch, H., Lücker, S., et al. (2014). NxrB codiert die Beta-Untereinheit der Nitrit-Oxidoreduktase als funktioneller und phylogenetischer Marker für Nitrit-oxidierende Nitrospira. Umgebung. Mikrobiol . 16, 3055–3071. doi: 10.1111/1462-2920.12300
Pester, M., Rattei, T., Flechl, S., Gröngröft, A., Richter, A., Overmann, J., et al. (2012). amoA-basierte Konsens-Phylogenie von ammoniakoxidierenden Archaeen und Tiefensequenzierung von amoA-Genen aus Böden aus vier verschiedenen geografischen Regionen. Umgebung. Mikrobiol. 14, 525–539. doi: 10.1111/j.1462-2920.2011.02666.x
Pester, M., Schleper, C. und Wagner, M. (2011). Die Thaumarchaeota: eine neue Sicht auf ihre Phylogenie und Ökophysiologie. akt. Meinung. Mikrobiol. 14, 300–306. doi: 10.1016/j.mib.2011.04.007
Piedrahita, RH (2003). Verringerung der potenziellen Umweltauswirkungen von Aquakulturabwässern durch Intensivierung und Rezirkulation. Aquakultur 226, 35–44. doi: 10.1016/S0044-8486(03)00465-4
Pinto, AJ, Marcus, DN, Ijaz, Z., Bautista-de los Santos, QM, Dick, GJ und Raskin, L. (2015). Metagenomische Beweise für das Vorhandensein von Comammox-Nitrospira-ähnlichen Bakterien in einem Trinkwassersystem. mSphere 1, e00054–e00015. doi: 10.1128/mSphere.00054-15
Poly, F., Wertz, S., Brothier, E., und Degrange, V. (2008). Erste Erforschung der Nitrobacter-Diversität in Böden durch einen PCR-Klonierungs-Sequenzierungsansatz, der auf das funktionelle Gen nxrA abzielt. FEMS Mikrobiol. Ecol. 63, 132–140. doi: 10.1111/j.1574-6941.2007.00404.x.
Randall, D., und Tsui, TK (2002). Ammoniaktoxizität bei Fischen. März Verschmutzung. Stier. 45, 17–23. doi: 10.1016/S0025-326X(02)00227-8
R Kernteam (2014). R: Eine Sprache und Umgebung für statistische Berechnungen . Online verfügbar unter: http://www.r-project.org/
Reis, P., Longden, I., und Bleasby, A. (2000). EMBOSS: die offene Software-Suite für europäische Molekularbiologie. Trends Genet. 16, 276–277. doi: 10.1016/S0168-9525(00)02024-2
Ronquist, F., Teslenko, M., Van Der Mark, P., Ayres, DL, Darling, A., Höhna, S., et al. (2012). Mrbayes 3.2: Effiziente bayessche phylogenetische Inferenz und Modellauswahl über einen großen Modellraum. Syst. biol. 61, 539–542. doi: 10.1093/sysbio/sys029
Rotthauwe, JH, Witzel, KP, und Liesack, W. (1997). Das Ammoniak-Monooxygenase-Strukturgen amoA als funktioneller Marker: Molekulare Feinanalyse natürlicher Ammoniak-oxidierender Populationen. Appl. Umgebung. Mikrobiol. 63, 4704–4712.
Sakami, T., Andoh, T., Morita, T., und Yamamoto, Y. (2012). Phylogenetische Diversität von Ammoniak oxidierenden Archaeen und Bakterien in Biofiltern von Kreislaufanlagen. März Genomik 7, 27–31. doi: 10.1016/j.margen.2012.04.006
Sauder, LA, Engel, K., Stearns, JC, Masella, AP, Pawliszyn, R. und Neufeld, JD (2011). Aquariennitrifikation neu aufgelegt: Thaumarchaeota sind die dominierenden Ammoniak-Oxidationsmittel in Biofiltern für Süßwasseraquarien. PLoS EINS 6:e23281. doi: 10.1371/journal.pone.0023281
Schreier, HJ, Mirzoyan, N., und Saito, K. (2010). Mikrobielle Diversität biologischer Filter in rezirkulierenden Aquakultursystemen. akt. Meinung. Biotechnologie. 21, 318–325. doi: 10.1016/j.copbio.2010.03.011
Sedlacek, CJ, Nielsen, S., Greis, KD, Haffey, WD, Revsbech, NP, Ticak, T., et al. (2016). Die Wirkung von Bakteriengemeinschaftsmitgliedern auf das Proteom des Ammoniak-oxidierenden Bakteriums Nitrosomonas sp. Is79. Appl. Umgebung. Mikrobiol . 82, 4776–4788. doi: 10.1128/aem.01171-16
Stamatakis, A. (2014). RAxML Version 8: ein Tool für die phylogenetische Analyse und Nachanalyse großer Phylogenien. Bioinformatik 30, 1312–1313. doi: 10.1093/bioinformatics/btu033
Sugita, H., Nakamura, H., und Shimada, T. (2005). Mikrobielle Gemeinschaften, die mit Filtermaterialien in rezirkulierenden Aquakultursystemen von Süßwasserfischen assoziiert sind. Aquakultur 243, 403–409. doi: 10.1016/j.aquaculture.2004.09.028
Timmons, MB, und Ebeling, JM (2013). Umlaufende Aquakultur, 3. Auflage. Ithaca, NY: Ithaca Publishing Company, LLC.
Tourna, M., Freitag, TE, Nicol, GW, und Prosser, JI (2008). Wachstum, Aktivität und Temperaturreaktionen von Ammoniak-oxidierenden Archaeen und Bakterien in Bodenmikrokosmen. Umgebung. Mikrobiol. 10, 1357–1364. doi: 10.1111/j.1462-2920.2007.01563.x
Untergasser, A., Cutcutache, I., Koressaar, T., Ye, J., Faircloth, BC, Remm, M., et al. (2012). Primer3 – neue Funktionen und Schnittstellen. Nukleinsäuren res. 40, e115. doi: 10.1093/nar/gks596
Urakawa, H., Tajima, Y., Numata, Y., und Tsuneda, S. (2008). Niedrige Temperaturen verringern die phylogenetische Vielfalt von Ammoniak-oxidierenden Archaeen und Bakterien in Biofiltrationssystemen für Aquarien. Appl. Umgebung. Mikrobiol. 74, 894–900. doi: 10.1128/AEM.01529-07
van Kessel, MAHJ, Mesman, RJ, Arshad, A., Metz, JR, Tom Spanings, FA, van Dalen, SCM, et al. (2016). Symbionten des branchialen Stickstoffkreislaufs können Ammoniak in Fischkiemen entfernen. Umgebung. Mikrobiol. Rep. 8, 590–594. doi: 10.1111/1758-2229.12407
van Kessel, MAHJ, Speth, DR, Albertsen, M., Nielsen, PH, Op den Camp, HJM, Kartal, B., et al. (2015). Vollständige Nitrifikation durch einen einzigen Mikroorganismus. Natur 528, 555–559. doi: 10.1038/natur16459
van Kessel, MAHJ, Harhangi, HR, van de Pas-Schoonen, K., van de Vossenberg, J., Flik, G., Jetten, MSM, et al. (2010). Biodiversität von N-Zyklus-Bakterien in Stickstoff entfernenden Bewegtbett-Biofiltern für Süßwasser-Rezirkulations-Aquakultursysteme. Aquakultur 306, 177–184. doi: 10.1016/j.aquaculture.2010.05.019
Verdegem, MCJ, Bosma, RH, und Verreth, JAJ (2006). Reduzierung des Wasserverbrauchs für die Tierproduktion durch Aquakultur. Int. J. Wasserressource. Entwickler 22, 101–113. doi: 10.1080/07900620500405544
Wertz, S., Poly, F., Le Roux, X. und Degrange, V. (2008). Entwicklung und Anwendung eines PCR-denaturierenden Gradienten-Gelelektrophorese-Tools zur Untersuchung der Diversität von Nitrobacter-ähnlichen nxrA-Sequenzen im Boden. FEMS Mikrobiol. Ecol. 63, 261–271. doi: 10.1111/j.1574-6941.2007.00416.x
Schlüsselwörter: rezirkulierendes Aquakultursystem, Biofilter, Nitrifizierer, Ammoniak-oxidierende Archaeen, Comammox, mikrobielle Gemeinschaften, Nitrospira
Zitat: Bartelme RP, McLellan SL und Newton RJ (2017) Freshwater Recirculating Aquaculture System Operations Drive Biofilter Bacterial Community Shifts around a Stable Nitrifying Consortium of Ammonia-Oxidizing Archaea and Comammox Nitrospira . Vorderseite. Mikrobiol . 8:101. doi: 10.3389/fmicb.2017.00101
Rezensiert von: Uwe Strotmann , Westfälische Hochschule, Deutschland, Sebastian Lücker , Radboud University Nijmegen, Niederlande, Hidetoshi Urakawa , Florida Gulf Coast University, USA
Copyright © 2017 Bartelme, McLellan und Newton. Dies ist ein Open-Access-Artikel, der unter den Bedingungen der Creative Commons Attribution License (CC BY) verbreitet wird . Die Verwendung, Verbreitung oder Vervielfältigung in anderen Foren ist gestattet, sofern der/die Originalautor(en) oder Lizenzgeber genannt werden und die Originalveröffentlichung in dieser Zeitschrift gemäß anerkannter wissenschaftlicher Praxis zitiert wird. Eine Nutzung, Verbreitung oder Vervielfältigung, die diesen Bedingungen nicht entspricht, ist nicht gestattet.
Korrespondenz: Ryan J. Newton,
Haftungsausschluss: Alle in diesem Artikel geäußerten Ansprüche sind ausschließlich die der Autoren und stellen nicht notwendigerweise die ihrer angeschlossenen Organisationen oder die des Herausgebers, der Herausgeber und der Rezensenten dar. Alle Produkte, die in diesem Artikel bewertet werden können, oder Behauptungen, die von ihrem Hersteller gemacht werden, werden vom Herausgeber nicht garantiert oder unterstützt.
Bakterienstämme: Paris :F. Alcan,1885. biodiversitylibrary.org/page/1634269, local copy
Bild: Based on image by Mariana Ruiz LadyofHats - Image:Bacterial morphology diagram.svg, Gemeinfrei, https://commons.wikimedia.org/w/index.php?curid=8897993
Bakterium: https://commons.wikimedia.org/wiki/File:Bacterium-schema-de.svg















Kommentar hinzufügen